本文介绍统计方法选择的过程。在选择统计检验方法时,一般需要两个步骤:第一步数据类型鉴别;第二步研究方法选择。
1、数据类型鉴别

数据一般可分为两类,定量数据和定类数据,区别为数字大小是否具有比较意义。
定类数据即是分类的意思,可以计算百分比;定量数据是指数字可以对比大小,因而可以进行平均值计算。
除此之外,如果有的数据同时可以计算百分比,也可以计算平均值,此时就结合实际研究情况,将其似着定类或者定量数据即可。比如学历,通常情况下时看作定类数据,但数字越大也可以说成是学历越高,所以有的研究方法时把学历看作是定量数据。具体研究时均是结合实际处理。
2、研究方法的选择
确定X和Y对于结果分析同样重要,例如,研究一种抗高血压药的疗效。如果分别收集两组高血压患者的数据,一种服用该药物,另一组作为对照组不做处理。想要分析两组患者服药后的血压值是否有差异,那么X是组别,Y是血压值,可使用独立样本t检验等方法进行分析。
如果想要分析同一组患者用药前后的血压值差异,那么这样的数据属于配对数据,X、Y分别是服药前的血压值和服药后的血压值,此时可使用配对t检验等方法。

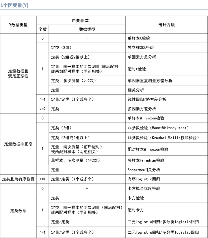
以下是一些不同类型数据适用的常见分析方法,大家可对照此图快速选出适合的方法。


3、注意事项
完成以上步骤,能区分数据类型,并且确定了X和Y,就能基本选出科学的研究方法。
具体每个研究方法具体的内容,直接使用SPSSAU的智能分析即可,也可以参阅每个方法对应的帮助手册,里面会有更详细的说明和例子,注意事项等。
除此之外,执行这些分析方法即可得到分析结果,对于许多统计检验,如果p值<0.05 ,则认为结果显著性,具有统计学意义。但是有些时候结果可能在统计上有意义但不一定有实际意义。
很多人往往过分地在意有没有统计学意义,而忽视了差异在专业上的意义。具体研究时均应结合实际进行分析,这也是数据分析的有趣之处。