经管之家App
让优质教育人人可得
立即打开
全部版块
我的主页
›
论坛
›
提问 悬赏 求职 新闻 读书 功能一区
›
经管文库(原现金交易版)
中国知网文献摘要批量下载小爬虫
楼主
ujbbv
1930
2
收藏
2021-09-23
中国知网文献摘要批量下载。
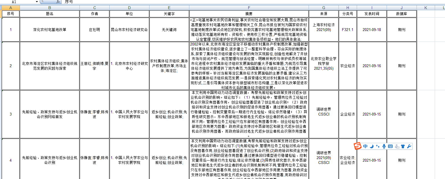
中国知网的反爬虫技术很先进,一般的爬虫技术很难获取页面信息,CSDN上面真正能用的代码也不多,更不用说软件了。我借鉴了一些大牛的技术,用python 写了一个可以批量下载知网文献摘要的程序,并且打包成了一个可执行的小软件,Windows系统应该都可以直接用。爬取的数据会保存在根目录的Data文件夹里面的Excel 文件里。
可以根据关键字,主题,作者单位等不同条件查找文献,并批量下载文献对应的信息。
下面是爬取结果的截图
知网小爬虫.txt
大小:(69 Bytes)
只需: RMB 15元
马上下载
扫码加我 拉你入群
请注明:姓名-公司-职位
以便审核进群资格,未注明则拒绝
全部回复
沙发
日新少年
2022-6-24 12:57:51
谢谢分享
扫码加我 拉你入群
请注明:姓名-公司-职位
以便审核进群资格,未注明则拒绝
藤椅
nickkwan
2022-9-25 11:16:58
文件里面没有使用说明,请开发者补充。使用过程中有疑问请问如何联系?
扫码加我 拉你入群
请注明:姓名-公司-职位
以便审核进群资格,未注明则拒绝
相关推荐
批量下载09年注会基础班 会计、财管、经济法、税法、审计课件mp3和讲义 省文坛币
400本经典金融类书籍典藏版(批量下载地址)
知网中下载文献可不可以批量下载的?
如何从网站上批量下载数据
怎样下载股票日均价
Windows下的python包安装源
批量下载论文
求助:世界银行数据库如何批量下载多国GDP
USPTO专利数据批量下载与整理
四种方法利用python批量下载上市公司pdf年报
栏目导航
经管文库(原现金交易版)
金融类
行业分析报告
休闲灌水
运营管理(物流与供应链管理)
灌水吧
热门文章
一文了解11种最常见的机器学习算法应用场景
【24重磅,自用整理!】2003-2024上市公司战略 ...
【24更新,自用整理!】2003-2024上市公司劳动 ...
张川川 对经济学期刊审稿工作的几点思考
CDA数据分析师核心实战:数据整合的价值、流 ...
CDA 认证考试大纲 2025 重磅更新:一二级考 ...
CDA数据分析脱产就业班于2025年12月08日开班 ...
《预测之书 1000天后的世界》(罗振宇)-59 ...
好书分享:《投资的四大支柱:建立长赢投资 ...
求助图书
推荐文章
26年寒假天津站|Gemini论文写作&数据分析 ...
2026JG学术冬训营:从Stata初高到Python机器 ...
关于如何利用文献的若干建议
关于学术研究和论文发表的一些建议
关于科研中如何学习基础知识的一些建议 (一 ...
一个自编的经济学建模小案例 --写给授课本科 ...
AI智能体赋能教学改革: 全国AI教育教学应用 ...
2025中国AIoT产业全景图谱报告-406页
关于文献求助的一些建议
几种免费下载文献的方法----我的文献应助经
说点什么
分享
微信
QQ空间
QQ
微博
扫码加好友,拉您进群
各岗位、行业、专业交流群