经管之家App
让优质教育人人可得
立即打开
全部版块
我的主页
›
论坛
›
提问 悬赏 求职 新闻 读书 功能一区
›
经管文库(原现金交易版)
2022年招商银行招聘笔试会计学专业知识点--复习知识点讲义整理
楼主
资料大全
539
0
收藏
2021-10-25
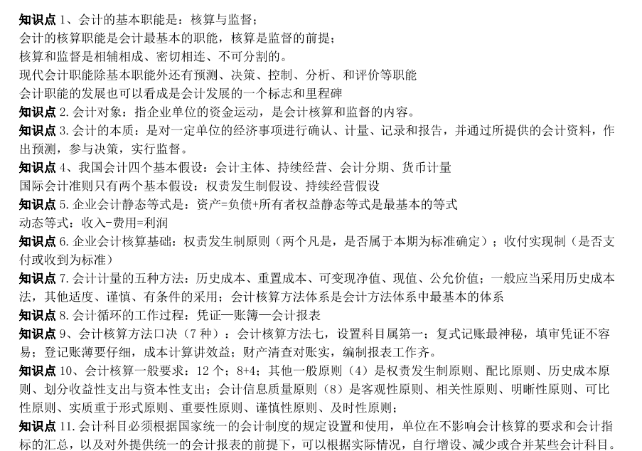
招商银行招聘笔试会计学专业知识点分享给各位招商银行招聘笔试会计学专业知识点分享给各位
招商银行招聘笔试会计学专业知识点分享给各位
招商银行招聘笔试会计学专业知识点分享给各位
招商银行招聘笔试会计学专业知识点分享给各位
招商银行招聘笔试会计学专业知识点分享给各位
附件列表
2-1-5-招聘笔试各专业知识点--会计学复习知识点讲义整理.pdf
大小:18.11 MB
只需: RMB 5 元
马上下载
扫码加我 拉你入群
请注明:姓名-公司-职位
以便审核进群资格,未注明则拒绝
相关推荐
帮忙,急需会计学专业论文。
招商银行招聘博士后2010年3月10日以前
2010 招商银行笔试题(含专业知识)
2010招商银行招聘简历
要实习了,大伙觉得找什么样的公司好
会计学专业毕业论文选题
求:北交大会计学专业考博试题
招商银行招聘个贷业务实习生1名
考研还是直接工作?
2022年招商银行招聘最新笔试应试宝典-真题解析、考点知识点归纳、模拟题
栏目导航
经管文库(原现金交易版)
悬赏大厅
国民经济管理
灌水吧
宏观经济学
金融实务版
热门文章
CDA 认证考试大纲 2025 重磅更新:一二级考 ...
Gemini准确率从21%飙到97%!谷歌只用了这一 ...
CDA数据分析脱产就业班于2025年12月08日开班 ...
兴业研究-库存周期分析
《2025全球电子商务手册》中文简版
现代数学译丛06应用偏微分方程 中译本,John ...
本周顶尖人工智能工具
2025年零售新品情报合集
现代数学译丛21欧拉图与相关专题,(英)费莱 ...
2025益生菌消费者洞察
推荐文章
【必看】【本版版规,欢迎发悬赏贴求助】
26年寒假天津站|Gemini论文写作&数据分析 ...
2026JG学术冬训营:从Stata初高到Python机器 ...
关于如何利用文献的若干建议
关于学术研究和论文发表的一些建议
关于科研中如何学习基础知识的一些建议 (一 ...
一个自编的经济学建模小案例 --写给授课本科 ...
AI智能体赋能教学改革: 全国AI教育教学应用 ...
2025中国AIoT产业全景图谱报告-406页
关于文献求助的一些建议
说点什么
分享
微信
QQ空间
QQ
微博
扫码加好友,拉您进群
各岗位、行业、专业交流群