全部版块 我的主页
论坛 提问 悬赏 求职 新闻 读书 功能一区 经管文库(原现金交易版)
715 0
2021-10-26
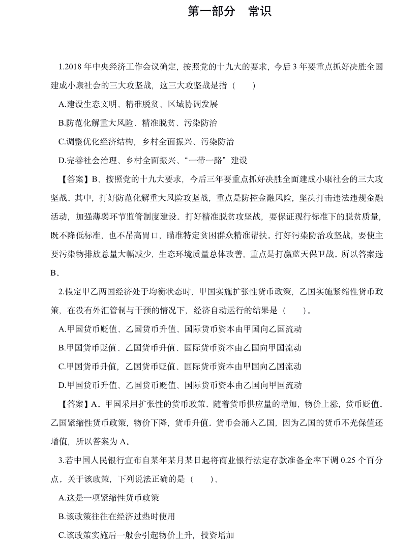
中国人民银行2019招聘笔试真题及答案解析-行测分享给各位中国人民银行2019招聘笔试真题及答案解析-行测分享给各位
中国人民银行2019招聘笔试真题及答案解析-行测分享给各位
中国人民银行2019招聘笔试真题及答案解析-行测分享给各位
中国人民银行2019招聘笔试真题及答案解析-行测分享给各位
中国人民银行2019招聘笔试真题及答案解析-行测分享给各位
中国人民银行2019招聘笔试真题及答案解析-行测分享给各位
截屏2021-10-26 下午6.09.23.png
附件列表
二维码

扫码加我 拉你入群

请注明:姓名-公司-职位

以便审核进群资格,未注明则拒绝

相关推荐
栏目导航
热门文章
推荐文章

说点什么

分享

扫码加好友,拉您进群
各岗位、行业、专业交流群