描述性分析用于描述定量数据的整体情况,例如研究消费者对于某商品的购买意愿情况,可用到描述性分析对样本的年龄、收入、消费水平等各指标进行初步分析,以了解掌握消费者总体的特征情况。
描述分析应用场景
通过描述性分析计算数据的集中性特征(平均值)和波动性特征(标准差值),以了解数据的基本情况。因此在研究中经常是首先进行描述性分析,再次基础之上再进行深入的分析。
描述性分析还可用于查看数据是否有异常情况(最小值或最大值查看),比如数据中出现-2,-3等异常情况。

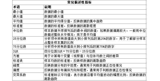
常见的描述指标

常见描述性指标说明
- 最大值、最小值可用来检验数据是否存在异常情况。
- 平均值、中位数是用于描述数据的集中趋势指标。
- 标准差是用于描述数据的离散趋势指标。如果比较单位不同(或数值相差太大)的两组数据时,采用变异系数比较离散程度。
- 峰度和偏度通常用于判断数据正态性情况,峰度的绝对值越大,说明数据越陡峭,峰度的绝对值大于3,意味着数据严重不正态。同时偏度的绝对值越大,说明数据偏斜程度越高,偏度的绝对值大于3,意味着严重不正态(可通过正态图查看数据正态性情况)。
案例应用
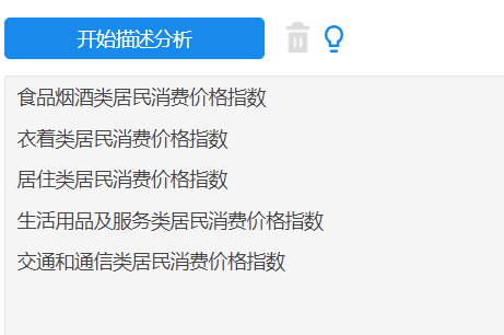
目标:对各类居民消费指数进行统计描述
Step1:将分析项拖拽至选框中,点击“开始描述分析”

描述性分析界面
Step2:生成分析结果

基础指标

深入指标
Step3:结果分析


以‘食品烟酒类居民消费价格指数’为例(以下简称食品类消费指数),对上表数据进行分析可知:
- 集中趋势指标:可见食品类消费指数均值为101.923,中位数为102.000,两者差异不大。
- 离散趋势指标:食品类消费指数方差为0.832,最大值为103.500,最小值为100.700,,两者之差为全距2.8,说明数据较为稳定。
- 参数估计:可见食品类消费指数均数的标准误为0.253,相应的总体均数95%置信区间为101.427~102.419
- 分布特征指标:总指标峰度为-1.160,偏度为0.186。
其他说明
1、一般采用平均值加标准差来描述数据的整体情况。
2、当数据呈现严重偏态时,采用中位数描述数据的整体水平情况,而不是平均值。
3、除了使用描述性分析外,也建议使用箱线图直观展示数据分布情况。