行业主要上市公司:目前国内ERP软件行业的上市公司主要有:用友网络(600588)、金蝶国际(0268.HK)、浪潮国际(0596.HK)、赛意信息(300687)、鼎捷软件(300378)、宝信软件(600845)、汉得信息(300170)、普联软件(300996)、致远互联(688369)、畅捷通(1588.HK)、启明信息(002232)。
本文核心数据:ERP软件行业产业链、ERP软件行业全景图、ERP软件行业政策、ERP软件行业下游应用分布、ERP软件行业市场规模、ERP软件行业投融资规模、ERP软件行业区域竞争,ERP软件企业竞争
行业概况
1、定义:ERP软件产业覆盖范围广
ERP软件,全称为 Enterprise Resource Planning,即企业资源规划,是指组织用于管理日常业务活动的一套软件。ERP最初被定义为应用软件,现已经发展成为企业重要的运营管理类工业软件,能够帮助企业实现对整个供需链的资源管理,精益生产、同步工程和敏捷制造。
ERP通常包括会计核算、财务管理、生产控制管理、物流管理、采购管理、分销管理、库存控制和人力资源管理这八个主要功能模块。

2、产业链剖析:下游应用领域广
ERP软件产业链的上游包括通用软件的开发和相关硬件的制造,其中,软件开发主要包括从操作系统、数据库、中间件以及开发工具等,硬件设备主要为服务器、存储系统等;ERP软件产业链的中游主要包括ERP软件系统咨询、实施运维三大环节;ERP软件产业链的下游覆盖的行业涵盖各个领域,其中,主要以工业制造业为主。
在上游软件行业主要的参与企业包括信安世纪、普源信息、中国软件等,硬件参与企业有小米集团、方正科技等。中游的参与企业一般都涵盖了ERP软件系统的咨询、实施和运维板块,主要参与者有用友网络、金蝶国际、浪潮国际等。ERP软件产业链的下游的客户广泛分布在各个领域,通过ERP软件,客户能够实现对供应链的科学管理。


产业发展历程:处在成熟阶段
我国ERP软件行业主要分为三个阶段,20世纪80年代初到90年代末为萌芽期,这个阶段立足于MRP II的引进、实施以及部分应用,且范围局限在传统的机械制造业,ERP只被少数用户所接受。
2001-2005年为ERP软件行业的初步发展阶段,管理软件仍然还是定位在ERP软件的推广与应用上,然而涉及的领域已突破了机械行业,扩展到航天航空、电子家电、制药、化工等行业。
2006年之后,我国ERP软件行业进入成熟阶段,ERP系统从通用化走向行业化,应用范围从制造业扩展到第二、第三产业,软件产品趋于成熟。目前,我国ERP产业处在成熟阶段。

行业政策背景:政策密集领航,发展驶入快车道
ERP软件行业属于工业互联网行业范畴,近年来,工业互联网相关政策密集发布,在政策支持下,ERP软件行业发展速度有望不断加快。

行业发展现状
1、企业软件上云势不可挡
对于客户而言,传统ERP软件都是架构在本地,而SaaS软件架构在云端,无需安装,打开浏览器,输入云端网址登录账号即可使用,满足客户强连接、大
数据分析等需求。
由于 Saas ERP可以在云端完成软件系统的开发与更新升级,省去了传统线下的操作和服务,极大程度上降低了企业的开发成本、人工成本和时间成本,加速软件迭代。此外,SaaS ERP在系统访问、数据安全和系统安全方面较传统的ERP均具有优势。

根据艾瑞咨询的数据统计,2016-2020年,中国SaaS在企业及软件的渗透率上升速度较快,5年内上升了13个百分点,截至2020年底,SaaS在企业级应用软件的渗透率达到了22.23%。根据IDC的预测,2022年,将有超半数的企业会从传统的本地部署许可证模式转向公有云模式,云的ERP需求将超过整个ERP市场半数。

2、制造行业是下游主要应用领域
在中国ERP软件应用市场中,制造行业是ERP软件市场的主要贡献行业,其市场份额达到41.14%;其次是物流行业,ERP软件市场份额为17.44%;建筑行业所占的市场份额明显较前两大行业有大幅差距;其他行业ERP软件市场规模占整体市场规模的比例则更少,仍有较大的发展空间。

3、ERP软件行业规模稳步增长
随着企业对管理水平的日益重视,越来越多的企业将目光投向ERP软件市场,希望通过ERP系统的建设增强企业的综合竞争力,从而推动了国内ERP软件市场的稳定增长。
2016-2020年,我国ERP软件市场规模一直处在增长的趋势,2020年,中国ERP市场规模将达到约346亿元,同比增长14.6%,较2016年增长了66%。

4、投融资表现稳定,企业服务是最热门的下游行业
在投融资表现方面,2016-2021年,中国ERP软件投融资事件先下降,后稳定,投融资金额呈波动变化趋势。2020年,中国ERP软件行业投融资事件共16起,投融资金额为45.41亿元,为近年来较高点,截至2021年8月,中国ERP软件行业投融资事件共16起,投融资金额为24.79亿元,有望延续2020年的态势。
在中国ERP软件行业投融资领域方面,企业服务是占比最大的下游应用领域,占比达到了46%,其次为电子商务,占比为23%,此外,汽车交通、农业等领域也是资本市场投资的目标。

行业竞争格局
1、区域竞争:企业分布较为分散
由于运营ERP软件的企业受地域条件影响较小,且下游客户分布较为广泛,我国ERP软件产业链企业分布未表现出明显的集群性,分布较为分散,其中,广东的企业数量较多。根据企查猫的数据,截至2021年,我国ERP软件相关企业共三千多家,其中,制造业的企业占绝大多数。

2、企业竞争:高端ERP领域以国外巨头为主导
目前,从整体ERP市场份额上来看,国内企业主要在国内中小型企业客户群体中占据优势,凭借价格低、操作简单等优势将国外厂商排除在外。用友是国内行业里的龙头企业,其凭借着超过30%的占有率在国内市场中占据着绝对优势,排名第二的是德国的企业SAP,市场份额为14.89%,此外还有Oracle、Infor分别排名第六、第七。

在中国高端ERP市场中,是国外厂商主导。SAP和Oracle分别占据第一第二的位置,两者市占率总和达到了53%,此外,IBM占比8%,排名第四。相比之下,国内的ERP软件行业龙头用友和金蝶分别仅占14%和6%,相较于国外企业的额市占率处于绝对弱势。

行业发展前景及趋势预测
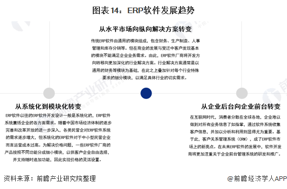
1、向模块化、纵向解决方案、企业前台转变
ERP软件一般是系统化的,随着中国市场经济体制的逐步完善,民营企对ERP软件系统的需求增大,但系统化的ERP软件的成本过高。为解决价格问题,ERP软件开始向模块化发展,ERP软件按照不同功能分成细小模块,以供客户企业自由选择,实现价格的灵活设置。
传统ERP软件由通用的模块组成,,但在商业的发展与变迁中客户发现基本的模块不能满足企业业务需求,由此,ERP软件开始向纵向解决方案转变,解决方案以通用的财务等模块为基础,在此之上叠加针对毎个行业特殊要求的细分模块,以满足具体行业的切实需求。
在互联网时代,消费者分散在全球各地,企业难以做到对所有业务信息了如指掌,通过软件系统收集客户信息,并加以分析和利用则显得尤为重要。基于此,客户关系管理系统(CRM),成了ERP软件市场上的新亮点。在未来ERP软件的发展中,软件开发商将更加注重关于企业前台管理系统的硏发和推广。

2、市场规模将达450亿元
我国有着众多的中小型企业,较低的ERP渗透率预示着较大的增长空间。一方面,中国经济仍将强劲增长,使得企业有能力进行ERP投资,ERP行业整体增速至少将是GDP增速的2倍;另一方面,“十四五”是经济转型的关键时期,经济增长模式将从外延式增长向内生式增长转变,精细化管理成为提升企业竞争力的关键,在这方面,ERP扮演着关键角色。
同时国内ERP市场仍处于高度分散的状态:区域上,东部沿海地区ERP渗透率较高;行业上,制造业一直是ERP投资最大的垂直领域。这就意味着中西部地区或者制造业以外的其他行业ERP市场都有很好的成长机会。
根据前瞻预测,未来五年ERP软件市场规模将增长29%左右,预计2026年ERP软件市场规模将达到450亿元以上。

以上数据参考前瞻产业研究院《
中国ERP软件行业深度调研与投资战略规划分析报告》,同时前瞻产业研究院还提供产业大数据、产业研究、产业链咨询、产业图谱、产业规划、园区规划、产业招商引资、IPO募投可研、招股说明书撰写等解决方案。