全部版块 我的主页
论坛 提问 悬赏 求职 新闻 读书 功能一区 经管文库(原现金交易版)
472 0
2021-11-27
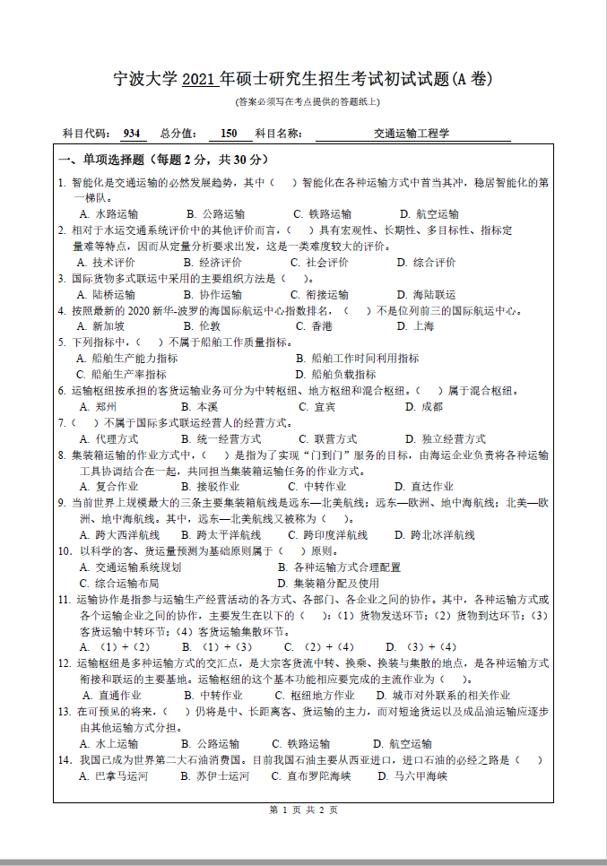
宁波大学 934 交通运输工程学(2017--2021年)考研真题


真题代表的是考点和题型趋势。做真题就像是和高手过招,“招式”见得多了,自然更容易解得其中的奥妙。

考研要考察的终归是知识点本身,因此也切忌只研究真题而忽略了知识点本身。最好的方法应该是以真题为指向,再回归到知识点进行理解记忆。这样就既能发挥真题的价值,也能把知识点记忆得更深刻。

考研的意义是在于你真正投入的过程。请务必坚持信念,守得云开见月明!祝你考试成功! 1638002473(1).png
附件列表
二维码

扫码加我 拉你入群

请注明:姓名-公司-职位

以便审核进群资格,未注明则拒绝

相关推荐
栏目导航
热门文章
推荐文章

说点什么

分享

扫码加好友,拉您进群
各岗位、行业、专业交流群