经管之家App
让优质教育人人可得
立即打开
全部版块
我的主页
›
论坛
›
提问 悬赏 求职 新闻 读书 功能一区
›
经管文库(原现金交易版)
专利引用数据合集(最新!)
楼主
why789
2249
15
收藏
2022-02-12
专利引用数据合集(最新!)
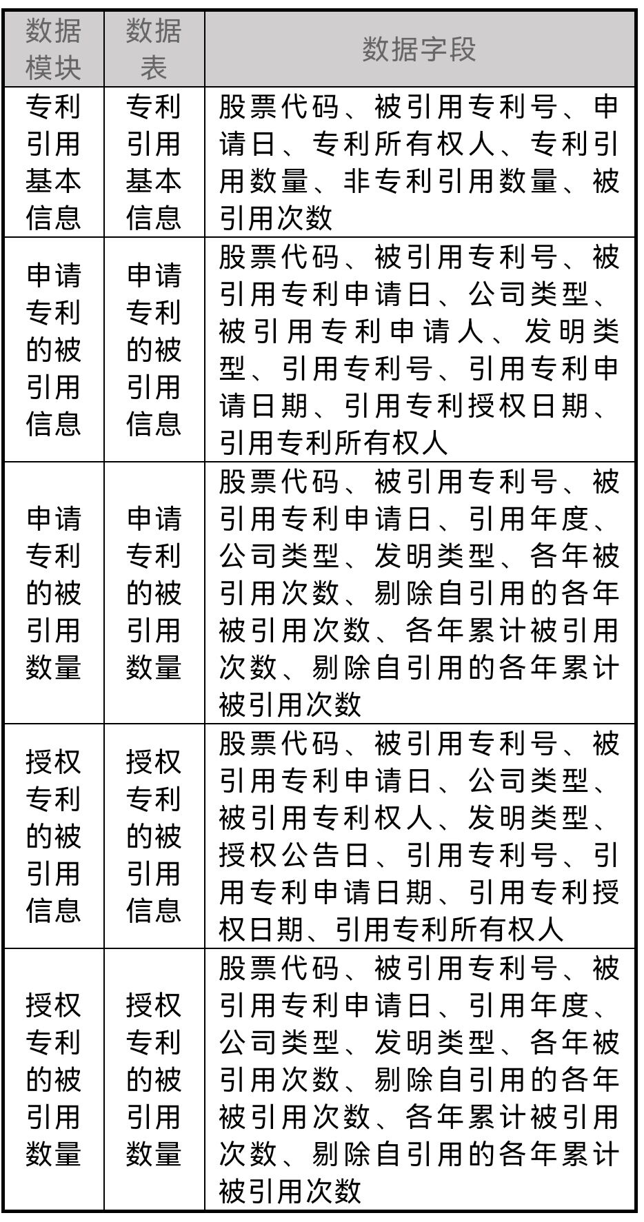
本数据合集是基于对中国上市公司发明专利的被引用情况整理而成的。其中发明专利引用原始数据主要来自Google Patent,在处理过程中考虑了上市公司及其参控股公司的名称匹配、专利自引用、公司更名等多种情况,由此形成了专利引用基本信息、申请专利的被引用信息、申请专利的被引用数量、授权专利的被引用信息和授权专利的被引用数量五张表,涵盖了专利引用研究中的诸多重要字段。第一个链接失效,拍第二个就可以。
附件列表
专利引用数据合集(最新!)
大小:76 Bytes
只需: RMB 30 元
马上下载
专利引用数据合集(最新!)
大小:76 Bytes
只需: RMB 9999 元
马上下载
扫码加我 拉你入群
请注明:姓名-公司-职位
以便审核进群资格,未注明则拒绝
全部回复
沙发
why789
2022-2-15 13:33:53
此帖仅作者可见
扫码加我 拉你入群
请注明:姓名-公司-职位
以便审核进群资格,未注明则拒绝
藤椅
why789
2022-2-15 13:34:12
此帖仅作者可见
扫码加我 拉你入群
请注明:姓名-公司-职位
以便审核进群资格,未注明则拒绝
板凳
why789
2022-2-16 19:36:10
此帖仅作者可见
扫码加我 拉你入群
请注明:姓名-公司-职位
以便审核进群资格,未注明则拒绝
报纸
日新少年
2022-2-17 07:59:25
此帖仅作者可见
扫码加我 拉你入群
请注明:姓名-公司-职位
以便审核进群资格,未注明则拒绝
地板
why789
2022-2-27 17:53:50
此帖仅作者可见
扫码加我 拉你入群
请注明:姓名-公司-职位
以便审核进群资格,未注明则拒绝
点击查看更多内容…
7楼
cdcfjf
2022-3-4 22:02:02
此帖仅作者可见
扫码加我 拉你入群
请注明:姓名-公司-职位
以便审核进群资格,未注明则拒绝
8楼
不爱学习的懒猪
2022-3-8 10:42:05
此帖仅作者可见
扫码加我 拉你入群
请注明:姓名-公司-职位
以便审核进群资格,未注明则拒绝
9楼
why789
2022-3-8 13:31:30
此帖仅作者可见
扫码加我 拉你入群
请注明:姓名-公司-职位
以便审核进群资格,未注明则拒绝
10楼
Iam宾客
2022-3-17 21:58:51
此帖仅作者可见
扫码加我 拉你入群
请注明:姓名-公司-职位
以便审核进群资格,未注明则拒绝
11楼
Iam宾客
2022-3-18 00:02:07
此帖仅作者可见
扫码加我 拉你入群
请注明:姓名-公司-职位
以便审核进群资格,未注明则拒绝
12楼
仰望经济学
2022-3-18 22:15:45
此帖仅作者可见
扫码加我 拉你入群
请注明:姓名-公司-职位
以便审核进群资格,未注明则拒绝
13楼
仰望经济学
2022-3-18 22:20:56
此帖仅作者可见
扫码加我 拉你入群
请注明:姓名-公司-职位
以便审核进群资格,未注明则拒绝
14楼
2788975220李倩
2022-4-9 10:30:27
此帖仅作者可见
扫码加我 拉你入群
请注明:姓名-公司-职位
以便审核进群资格,未注明则拒绝
15楼
why789
2022-5-11 08:56:32
此帖仅作者可见
扫码加我 拉你入群
请注明:姓名-公司-职位
以便审核进群资格,未注明则拒绝
16楼
待宰羔杨
2022-11-11 22:37:11
此帖仅作者可见
扫码加我 拉你入群
请注明:姓名-公司-职位
以便审核进群资格,未注明则拒绝
栏目导航
经管文库(原现金交易版)
爱问频道
经管高考
市场行情分析
金融实务版
财会类
热门文章
通用指标与场景指标:CDA数据分析师的核心分 ...
2024年合集 ESG评级数据大全(彭博 华证 Wi ...
中国企业高质量发展展望穿越周期与聚力创新
中国企业高质量发展展望穿越周期与聚力创新
《那年2003:我双手插兜,搞钱不知什么叫对 ...
求文献“Using Survey Information for Imp ...
在概率与代码之间:Agent Skills 是 AI 的枷 ...
CDA数据分析脱产就业班于2026年3月7日开班! ...
参数估计:CDA数据分析师的核心推断工具,用 ...
GeoSaaS永久会员版
推荐文章
2026JG学术冬训营:从Stata初高到Python机器 ...
【必看】【本版版规,欢迎发悬赏贴求助】
【新课】26年3月|Gemini辅助论文写作与数据 ...
关于如何利用文献的若干建议
关于学术研究和论文发表的一些建议
关于科研中如何学习基础知识的一些建议 (一 ...
一个自编的经济学建模小案例 --写给授课本科 ...
AI智能体赋能教学改革: 全国AI教育教学应用 ...
2025中国AIoT产业全景图谱报告-406页
关于文献求助的一些建议
说点什么
分享
微信
QQ空间
QQ
微博
扫码加好友,拉您进群
各岗位、行业、专业交流群