
产业园区作为产业集聚载体在地方产业发展过程中发挥了关键作用,无论从土地利用率、资源利用程度、产业链协同等方面都发挥了应有的功能。自上世纪九十年代沿海地区引入产业地产概念,到二十一世纪前二十年产业地产蓬勃发展,尤其是近几年传统地产入局产业地产,整个行业发展如火如荼,在发展过程中有的园区成功打造成区域产业集聚地标,而有的园区因各种原因发展戛然而止,或被迫出让或被迫终止开发等等。
梳理国内外产业园区开发失败典型案例,从中梳理出产业园区失败的核心因素如下:
(1)定位失误
产业园从最开始策划阶段就明显脱节,一是不符合当地产业发展逻辑,没有充分利用当地产业资源优势,二是一味追求高端化、特殊化;二是不符合客户需求,市场研究不透彻,潜在客户的租赁或购买需求没有摸透,包括空间面积、垂直交通、园区配套等没有合理规划。
(2)开发过快
园区开发商过分乐观导致开发节奏过快,而企业自身的经营能力没有那么强大或者市场消化能力不足,导致开发与招商资源不匹配、运营能力跟不上、财务吃紧、去化困难,最终入不敷出,拖垮整个项目,导致项目失败。
(3)产品错配
该失误大部分还是因为对当地的政策、市场把握不够,同时也跟企业自身的产业力和运营力有关。在适合打造办公空间的地方建设生产空间,在适合制造生产的地方打造高端写字楼,一旦顶层产品设计出现失误,后期想要修正非常困难,因为前期的设备、配套等难以支撑功能的转换。同时,如果定位的是高端园区,那么整个去化周期非常漫长,开发成本极高,财务成本、管理成本、运营成本等都有可能拖垮企业。
(4)定价失误
首发定价会直接影响后续的出货,定价过高会导致去化困难,同时若后续大幅降价会对品牌造成巨大损伤;若前期定价过低,那么则会让企业陷入巨大的让利局面,项目的现金流承受较大压力。因此,项目定价一定是综合了单价、成本、利润、面积段、市场动态以及企业自身的财务状况和需求来定夺。
(5)服务落后
在传统地产高周转思维的影响下,大量产业园区缺少运营思维,只想着大干快上,把园区租赁出去或出售出去当成最后目标,对后续的运营没有系统规划,当然也有些是在前期规划的时候就没有考虑运营服务问题。企业不管是通过哪种方式入驻园区,看中的也绝不是园区的选址、产业布局、企业大小等,园区的配套措施、工作环境、物业服务、产业服务等因素也影响着企业是否入驻和园区后期的价值提升。
案例分析一
武汉市汉南区某工业园,规划面积面积1000亩,规划建筑面积150万平方米,旨在打造企业总部、办公研发、生产基地和配套服务等七大板块,计划引入生物科技、光电子通信等产业。项目一期开发了五十万方,目前仅有几家企业入驻,剩余三十多万方空置,给项目造成了极大的资金压力。据前瞻了解,该项目主要集中有一下几个问题:
(1) 开发过快:由于对市场预期的错判,该项目一期上马50万方,大量快节奏的开发导致工程质量出现一些问题,同时招商资源无法迅速匹配,市场去化困难,造成大量存货积压,资金沉积巨大,最终导致了资金链断裂。
(2) 产品错配:该项目的定位过高,同时整体业态布局不符合汉南区实际情况,项目处在较为偏僻的工业区,而在该环境下打造产城融合不太现实,同时当地以生产制造为主,而项目匹配了大量的企业总部和办公研发产品,这也是造成去化困难的因素。
(3) 定位摇摆:据了解,项目在前期定位为打造汽车零部件、农产品深加工和研发基地,但在开发过程中逐渐转为了食品包装和食品深加工的定位,而后又再度更改为生物科技和光电产品为主的产业定位,最终导致所建设的产业空间与定位产业需求不相符,同时也给招商带来了极大的困难。
案例分析二
济南市某科技城占地1200亩,总建筑面积80万方,定位为“全球首创、世界领先、国内一流、省内第一”,打造一个吸引全球新新产业跨国公司总部和国内新兴产业的集聚地。项目一期上马30万方,建设大量的庭院式厂房,目前接近停滞,部分厂房抵押给施工方作工程款,剩余部门由于当地政府接管运营,原项目方基本退出。该项目主要存在以下几个问题:
(1) 开发过快:项目第一年上马30万方面积,第二年合并二三期项目上马约70万方,大规模的开发导致招商运营跟不上,同时市场消化能力不足,导致前期沉入大量的资金,陷入被动状态。
(2) 需求不足:项目定位为跨国企业总部和本地高科技型创新企业,这与济南当地“哑铃型”经济结构有所偏差,结果就是当地可购买园区产品或租赁的企业少之又少,而跨国企业或者国内企业地方的头部企业又因为济南整体的区域经济环境和配套环境没有选择落户该园区。
(3) 产品错配:该项目建设大量的庭院式厂房,定位为“一个企业一栋楼,一个企业一个庭院”,模糊厂房与办公区域的界限,造成了矛盾的产品结构,定位为总部办公则与所处的区域经济环境不相符,定位为独栋厂房和办公则与当地企业需求不符。
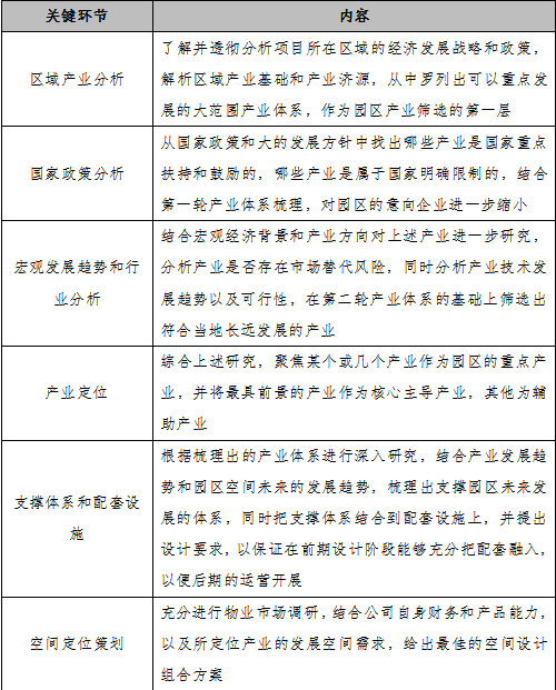
产业园开发建设是一系列系统工程,要遵循“谨慎拿地—精准定位—规划设计—营销推广—招商签约—建设交房—运营服务”的步骤,在整个流程中要充分研究、反复论证,尤其是在一些关键环节上,才能尽可能避免园区开发运营失败。同时园区规划要做足功夫,至少要把一下几点做好:


结语
产业园开发是一系列系统工程,不可急功近利,房地产高周转的思维在产业地产中行不通,只有深入分析政策和行业趋势、潜心磨好产品、用心做好服务才能在激烈竞争中脱颖而出。