——原标题:干货!2021年中国连锁便利店行业龙头企业对比:易捷VS美宜佳 谁是中国“连锁便利店之王”?
本文核心数据:便利店门店数;门店覆盖省市数量;便利店销售额
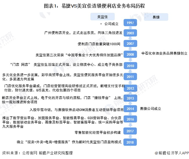
1、易捷VS美宜佳:连锁便利店业务布局历程
连锁便利店是我国推进城市“一刻钟”便民生活的重点布局领域,也是我国连锁经营消费零售的重要组成部分。目前,中国连锁便利店站运行的龙头企业分别是易捷和美宜佳,两家企业在连锁便利店业务上的布局历程如下:

2、连锁便利店业务布局及运营现状:易捷暂时领先
——连锁便利店门店数量:易捷暂时领先,美宜佳快速追赶
2018-2020年,易捷便利店门店数量相对较为稳定,增长出现乏力,而反观美宜佳便利店依旧保持扩张态势,截止2021年7月美宜佳便利店门店数量超过25000家,平均每月新增300--400间门店,月均服务顾客超过2.0亿人次。

注:2021年7月易捷便利店门店数量暂未公布,此处为预估数据,届时亿公布为准!
同行业龙头相比,2018-2020年,由于依托现有加油站而建的易捷便利店门店增长出现饱和,易捷便利店门店数量相对较为稳定,增长出现乏力。反而美宜佳由于选址定位的多元化,其扩张态势不减,2021年截止7月,平均每月新增300--400间门店,月均服务顾客超过2.0亿人次。最终导致二者在门店数量的市场份额差距逐渐缩小。相比较而言,在门店扩展的空间里,美宜佳蕴藏更大的可能性。

——门店覆盖区域:易捷城市覆盖更广,美宜佳选址更多样
至2021年7月,美宜佳连锁门店深耕华南及中部地区,分布于在广东、福建、湖南、江西、湖北等沿海及中部二十个省市180多座城市,其中广东门店覆盖遍布东莞、深圳、广州、中山、惠州、佛山、江门、河源、清远、珠海、肇庆、汕尾、云浮、梅州等14个城市,成为广东省极具影响力及极具投资价值的便利店品牌。易捷目前已在我国超过30个省市300个城市设立了分店,覆盖大半个中国,其门店的城市渗透率更高。

值得一提的是,在门店选址方面,而且具有明显的不同。美宜佳的门店分布区域非常多样。由于特许经营者可以根据不同情况来确定选址,因此住宅区、商业街、商场、城乡结合部等地方,都能看到其身影。
易捷的便利店选址相对较为单一,其中主要为依托现有加油站,目标人群以车主为中心进行产品引入、产品开发和店面运营。相比大部分城市便利店,易捷加油站便利店有跨地区、跨年龄段和跨人群的特征,品牌渗透率更高,接触用户面更广,加油车主更能接受“加油卡”,也就是说,一旦中石化易捷成功连接“人”与“车”,易捷就能从多元化服务中提炼商业价值。

——便利店相关专利技术对比:美宜佳更甚一筹
从便利店的相关专利申请量来看,截至2021年9月22日,美宜佳相关的专利授权量已达18项,且均为便利店相关;而易捷为12项,且基本均集中在汽车服务领域,便利店相关技术极少,因此,美宜佳能凭借较早进入便利店场,在技术实力方面更胜一筹。

——业务/服务布局领域分布:美宜佳专注社区居民生活,易捷拓宽至汽服、保险、旅游等多多业态
美宜佳正从一个渠道服务商向服务商转变。提供充值缴费、代收代寄、便民支付等30多项生活服务,其业务重点服务与社区居民生活基本所需。
易捷依托现场交付和区位优势,做大做强便利店业务,拓宽汽服、广告、快餐、保险、旅游等多种业态服务项目,尤其是加油站综合服务功能明显增强,已形成满足客户多元化需求、高流量入口的实体服务平台。

——创新业务布局:易捷专注营销创新,美宜佳聚焦鲜食
根据最新2021年中国连锁经营协会发布的《2021便利店创新案例集锦》显示,易捷和美宜佳在创新聚焦角度具有较大差别,易捷更注重营销方面的创新,至2018年以来,开创了我国第一个便利店购物节,而美宜佳更加注重对经营产品模块的创新,如鲜食模块中从鲜食经营、物流供应链和鲜食店经营工具如报货系统的创新。

易捷-10.10“易享节 IP”美宜佳-鲜食模块创新
开创国内连锁便利店购物节。自2018年举办“易享节”营销活动以来,通过“消费赠券”、“加一元多一件”等营销手段、借助朋友圈、交通广播、点亮地标等宣传方式扩大品牌影响力,形成线上线下销售联动、油品非油品相互促进的线下便利店第一大购物节。美宜佳鲜食模块的定位是“鲜食·便利”,从消费者一日五餐出发,以鲜食经营(特别是新式现制茶饮项目)为特色、搭建高效的无人交接物流配送体系、对鲜食店经营工具进行创新与应用等全方位的策略。
2020年易捷通过“易享节”主题营销,实现3天活动期间销售额超10亿元,省级订阅号刊发累计浏览数达450万人次,新浪微博总阅读量达到6000万+,形成“门店+线上+团购”全覆盖销售体系,高效带动易捷便利店销售增长。同步发展“加油中石化”线上零售平台及团购大客户业务,借助“易享节”影响力,均不断取得业绩突破。2021年还将不断扩大系列营销活动,强化宣传易捷品牌,同时投入百亿消费补贴,持续助力“易享节”专属消费IP打造。第一,鲜食经营方面,与“一只酸奶牛”进行跨界合作,目前已经开美宜佳&一只酸奶牛Mini店共8家(另有3家正在筹备开业),现制饮品日均销售平均约1500元,整体毛利率约60%。第二,物流供应链方面,实行门店无人交接项目,解决了门店在物流收货方面的经营问题,一年能为加盟者节约1920万。第三,对鲜食店经营工具进行优化与创新,报货更精准,报货效率翻倍提升。
3、连锁便利店业务业绩对比:易捷销售额遥遥领先
在销售额方面,易捷2020年便利店销售额达806亿元,是美宜佳便利店销售额的近3倍,且得益于公司营销方式的创新模式,2020年同比增速远高于美宜佳。

在连锁便利店销售额市场份额中,由于行业竞争进一步加大,易捷市场份额相比较为稳点,而美宜佳由于业务品类和科技的创新,市场份额有所提升,但整体易捷便利店销售额市场份额,依然远高于美宜佳,后者的上升空间巨大。

4、前瞻观点:易捷为中国“连锁便利店之王”
在连锁便利店行业中,连锁便利店门店数量决定了连锁便利店站的运营能力,而连锁便利店业绩能反应公司的经营概况。基于前文分析结果,前瞻认为,易捷因在连锁便利店运营、连锁便利店站门店及销售额方面占有优势,目前是我国连锁便利店站运行企业中的“龙头”。

以上数据参考前瞻产业研究院《中国便利店行业市场前瞻与投资战略规划分析报告》,同时前瞻产业研究院还提供产业大数据、产业研究、产业链咨询、产业图谱、产业规划、园区规划、产业招商引资、IPO募投可研、IPO业务与技术撰写、IPO工作底稿咨询等解决方案。