国外玉米种业起步较早
玉米为我国主要农作物之一,发展玉米种业至关重要。根据农业农村部数据,2010年-2021年,我国玉米自主选育品种面积占比明显提高,由2010年的85%上升至2021年的90%以上。
国外玉米种业起步较早,经历了混合选择改良阶段、杂交育种阶段、转基因育种三个阶段。1900年前后,玉米综合种种质资源成为美国和世界上玉米育种重要的种质基础;1908年,纯系育种方法和选配自交系间杂交组合的基本步骤从遗传理论上和育种模式上为玉米自交系育种奠定了基础;1996年,美国孟山都公司推出了世界上第一个转基因玉米品种;截至2021年3月,全球共有240个转基因玉米转化事件在34个国家或地区累计获得2090项用于粮食、饲料或种植的监管审批。

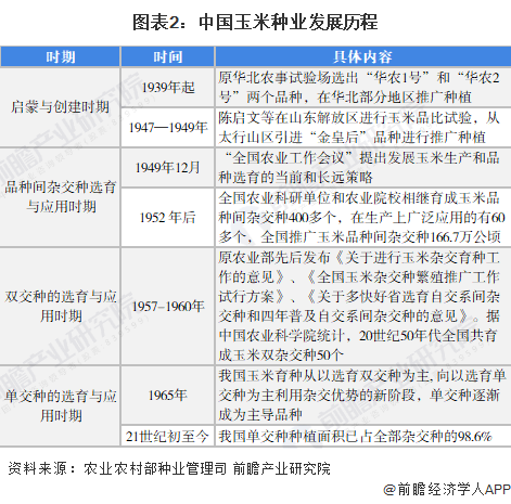
我国玉米种业经历了启蒙与创建时期、品种间杂交种选育与应用时期、双交种的选育与应用时期以及单交种的选育与应用时期四个阶段。1949年12月,“全国农业工作会议”提出发展玉米生产和品种选育的当前和长远策略;1952年后,全国农业科研单位和农业院校相继育成玉米品种间杂交种400多个;1957-1960年,据中国农业科学院统计,20世纪50年代,全国共育成玉米双杂交种50个;1965年,单交种逐渐成为主导品种;21世纪初至今,我国单交种种植面积已占全部杂交种的98.6%。

2020年杂交玉米落实制种面积230万亩
近年来,杂交玉米制种面积合理缩减,单一品种制种规模减少,制种组合增多,品种结构进一步优化。2020年,全国杂交玉米落实制种面积230万亩,比去年减少26万亩,减幅为9.5%,其中大田玉米落实制种面积200万亩,青贮玉米26万亩,鲜食玉米4万亩,除新疆北部基地遭遇干旱,甘肃少数基地锈病、玉米螟等病虫害发生较重外,其余基地田间长势总体良好。据初步统计2021年,中国杂交玉米制种面积达272万亩。

2020年杂交玉米制种量为10.58亿公斤
2016年起,国家取消了玉米临储政策,叠加出台“镰刀弯”地区玉米调减计划。2018年玉米制种基地灾害情况明显轻于常年,全国杂交玉米单产达到396公斤/亩,是近16年来最高水平,但由于制种面积大幅下降,新产种子总产首次低于10亿公斤,达到9.22亿公斤,创下近15年来的新低。2018-2020年,我国玉米制种量呈上升趋势,2020年,我国杂交玉米制种量为10.58亿公斤。据初步统计,2021年中国杂交玉米制种量达11亿公斤。

据预测2022年杂交玉米种子需种量达11.5亿公斤
从总需求看,2016-2020年,我国杂交玉米种子需种量较为稳定。2018年玉米商品粮价格上涨、玉米种植效益明显提升,农户种植玉米意愿普遍增强;2019年玉米种植面积回升。2020年,我国杂交玉米需种量为10.6亿公斤。
2021年新产种子9.93亿公斤,加上季末有效库存4.77亿公斤,下年度商品种子有效供给量约14.7亿公斤。据全国农技中心预测,2022年杂交玉米种子需种量达11.5亿公斤。

培育优质专用玉米新品种为发展方向
在以加强种质资源的收集、保护和鉴定,科研院校重点开展玉米育种理论、共性技术、种质资源保护与挖掘、种质创新等基础性研究,优势种业培育集团化、商业化育种模式背景下,预计培育优质专用玉米新品种为玉米种业发展方向。此外,《植物新品种保护条例》修订的推进,将有助于提升品种权保护水平。

以上数据参考前瞻产业研究院《中国种子行业市场需求预测与投资战略规划分析报告》,同时前瞻产业研究院还提供产业大数据、产业研究、产业链咨询、产业图谱、产业规划、园区规划、产业招商引资、IPO募投可研、IPO业务与技术撰写、IPO工作底稿咨询等解决方案。