全部版块 我的主页
论坛 新商科论坛 四区(原工商管理论坛) 行业分析报告
1199 1
2022-03-25

互联网对零售业的冲击以及应对策略

对于传统零售企业来说,由于新兴经济的替代,其自我革新和自我升级意愿较为强烈。传统零售企业对互联网的态度应是“拥抱”,并应积极培养并深化互联网思维,主动进行思维模式和经营模式的自我颠覆与变革,加速行业的互联网化程度,实现行业+互联网的深入融合,突破现有的发展颈。前瞻网零售行业分析报告进行了互联网思维下,传统零售行业的转型策略分析,并列举了具体案例。

一、零售企业电商切入策略

随着中国人口红利渐渐到顶,实体零售业的增长率从十年前的年20%以上的野蛮增长,降到现在的年10%以内的理性增长,这已成为国内传统零售业的“新常态”。实际上,传统零售业在颓势频现之前,就开始了各种尝试。在网购的大趋势下,电商已成为品牌厂商的标配。目前,各大厂商的电商模式主要有三种:自建网上商城;在天猫、淘宝等第三台运营网店;或将商品交给京东、当当等网站代理销售。

以零售属性最为强烈的为例,2009年4月16日,优衣库就入住淘宝,开设旗舰店,从线下向线上靠拢。上线短短十天,就以惊人的销售速度冲至淘宝商城、单店销量第一位。在2010年前后,GAP、优衣库、、ZARA等几乎所有的国际国内知名品牌均通过与淘宝商城、当当、卓越、京东等的合作,快速切入B2C,搭建起网上零售平台。

二、零售企业O2O布局策略

技术改变消费者行为,推动O2O模式高速发展:O2O包括OnlineTo Offline与Offline To Online两方面,通过采用“+到店消费”的商业模式,消费者在网上下单并完成支付,然后到实体店消费。在移动互联时代,消费者可以通过手机、pad等随时随地在线上、线下间切换,消费者需求的随机性更强、购物场景更多样化、社交属性更强。O2O模式由于结合了线上线下两方面,较传统商业模式更适应消费者行为的新特点。

O2O模式受到业界青睐之后,服务范围也逐步扩大,原先重心偏向于“体验服务型”商品的O2O,在本地生活服务的大范围内,也把自己的服务半径拓展到了零售商品。无论是偏重线上还是偏重线下,能为用户带来好的体验的就是好模式。零售O2O经过了一段时间的发展积累与创新探索,逐步显示出几种模式。

(一)智能商业模式

代表商家:银泰百度合作

运营模式:将BaiduEye应用到零售业中,顾客佩戴BaiduEye进入商场,可获得商品信息,还可GPS商场导航。

创新优势:银泰百度双方计划在提供顾客第一视角消费体验、门店等泛渠道、导购预判和公司大数据应用、科技服务商业文明和人性需求等方面合作,基于大数据提供“智能商业”。商品信息包括款式设计、品牌故事、搭配、比价、打折信息等等,已不仅仅是简单的线上导流线下消费或线上消费线下提取的零售O2O模式了,是线上线下深度结合后的智能化O2O模式。

(二)就近送货模式

代表商家:品胜当日达

运营模式:用户在品胜当日达商城或者天猫、京东等第三方商城下单后,由品胜线下店,当地门店经销商直接送达用户,1小时即可到达手中。

创新优势:把线下门店纳入到一个统一的信息系统之中,用户下单后,由最近的经销商送达,最直观的感受是“秒速送达”的快递服务,其次就是解决了网购售后的问题,再次是省去电商物流环节后,对于低碳经济也乃一大贡献,帮助达到社会效率最大化。用本地的商品经调度后更好地满足本地的用户,是信息化带给本地商业的返璞归真。

(三)包裹自提模式

代表商家:1号店联手中石化

运营模式:顾客在1号店线上完成下单购买,可在中石化指定加油站点提取货物。

创新优势:双方的合作,一方面扩展了1号店的销售渠道,另一方面也提升了易捷便利店的进店率,更为顾客提供了便利的购物体验。包裹自提模式已有很多种应用,在诸多电商网站与便利店的O2O合作中较为常见,是应用较为广泛,在国外发展比较成熟,接受度较高的一种零售O2O模式。

(四)二维码销售模式

代表商家:顺丰嘿客

运营模式:店内没有货架,没有商品,而是贴有商品照片,用户扫描商品下边的二维码后可直接购买。

创新优势:与英国最大的O2O零售公司Argos十分相似,但并不像Argos一样有库存。业内认为,零库存意味着嘿客店没有自己的直接商品,只是跟其他的商家合作提供入口。顺丰最开始做嘿客的初衷,是解决“最后一公里”这一全行业的“阿克琉斯之踵”,但是消费者何时能养成扫码购物的习惯,还得打上一个大大的问号。

(五)LBS广告推送模式

代表商家:陌陌“到店通”

运营模式:基于LBS为用户推送商家广告,为线下商家提供线上广告平台,商家可按照地理位置进行精准投放,并可和用户进行实时互动。

创新优势:融合具有陌陌特征的LBS社交属性,进行商业化探索,解决用户发现活动、发现商家的需求,为附近商户导流潜在消费者,向附近商户收取广告费,是O2O营销平台中的一种形式创新。然而在移动社交的平台中刻意为O2O而O2O也引起了一定的质疑。当然,作为O2O平台,不仅服务于零售O2O,其他服务类型的O2O皆可适用。

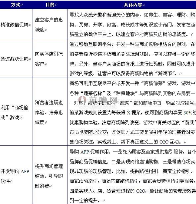
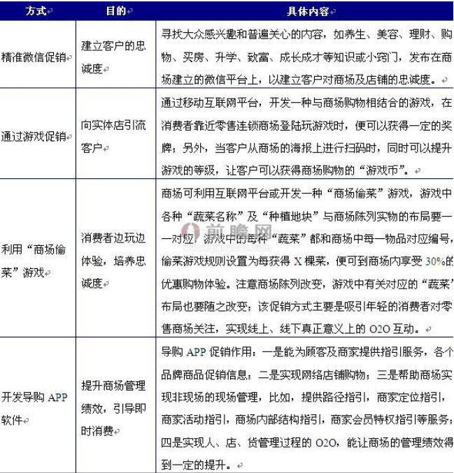
三、零售企业互联网营销推广策略

随着互联网经济的迅猛发展,符合时代发展的、独具特色的促销方法及模式,将成为零售业在激烈的竞争环境中取胜的关键。但这些新的促销模式和方法随着时代的变迁和时间的推移,同时也会给传统的零售企业带来了更多思考和更大考验。诚然,中国零售业仅凭目前的硬件条件和单一的促销策略,已经不足以形成购买力和吸引力,而个性、多元、便利的消费需求将是中国零售商业发展模式的新目标。

四、传统零售企业互联网转型优秀案例研究

◆ 案例一:苏宁云商

从2009年起,苏宁开始由一家传统零售商向互联网零售企业转型,这期间苏宁业绩受挫,一度出现亏损,外界也颇多质疑。而根据苏宁最新公布的2014年年报,其营业收入达到1089.25亿元,同比增长3.45%,净利润达到8.67亿元,同比增长133.19%。

“决心巨大,模式优化,理念轰动,基础扎实”,苏宁是目前“涉电商”投资主题中最具实质和真正空间无限的大公司。苏宁已义无反顾地转型做互联网企业,提供一整套零售服务解决方案,定位“电商+店商+零售服务商”,张近东直言“除了生鲜,苏宁什么都卖”。门店是苏宁区别于传统电商平台最大的优势,目前苏宁拥有1600多家门店构成的店面云资源,到2020年则将达到3500家。

苏宁金融云布局也已基本成型,目前拥有自有第三方支付工具——易付宝,并且设立了小贷公司,能够为广大供应商和消费者提供便捷的金融服务。已经在南京、北京成立两大研发中心,还将在上海和杭州再建立两大研发中心,吸纳和孵化互联网最新的研发和应用。“物流云”项目主要由12个自动化拣选中心、60个大型物流基地和5000个以门店为骨干的城市配送点组成,而与之配套的是10000辆自有配送车辆和50000名快递队伍的建设,将基本全面辐射到全国所有地区。苏宁还将推出由全国5000坐席、4000多售后服务网点和2万服务技师、300多家分公司的组建的“运营云”。

苏宁作为京东、亚马逊、当当之后的电商后起之秀,能够在推出开放平台战略后一举获得资本市场和业界的一致认同,实质上利用了移动互联时代弯道超车的战略,后发制人。传统电商服务附加值低,成了“地主收租”,致以产生“弯道”。苏宁将是全面打通,立体服务消费者和供应商的大平台。购销规模,高毛利大家电,线上线下同价后不亏,物流,售后,实体店体验,苏宁银行等均可构成弯道超车的优势。苏宁的服务和费率将最具市场冲击力,电商版图为之改变,苏宁的利润率将见底回升,估值空间将打开,这也是苏宁转型的深远意义影响。

◆ 案例二:银泰百货

国内零售巨头银泰由银泰百货、银泰购物中心和银泰网三个板块业务构成。银泰在其百货店和购物中心里铺设免费WIFI,在2013年年底在所有实体门店架设好WIFI。会员手机在实体店连接上wifi后,其在银泰的所有互动记录、喜好即在后台呈现,银泰通过锁定会员通讯ID,将数据化进程与移动终端设备牢牢捆绑。将线上线下的数据放到集团内的公共数据库中去匹配,即可通过对实体店顾客的电子小票、行走路线、停留区域的分析,判别消费者的购物喜好,进行个性推荐和精准营销。银泰百货希望借此将门店商品数字化,实现零售的管理和统筹,再逐步抓取进店用户数据和VIP用户数据,最终通过银泰网打造移动互联会员制营销。

在线上网购平台“银泰网”取得良好销售业绩后,银泰网反向去线下开店,目前已经在线下开设了5家精品集成店“IM名品集合店”,单店面积100至300平方米,实现O2O闭环。同时,为了加强客户之间的社交属性,改变电子商务中缺乏娱乐和社交属性的问题,银泰推出“银泰闺蜜圈”以构建其会员互动平台,依托原VIP卡,面向女性VIP客户,线上推送闺蜜的定义、范围以及一些有趣的时尚信息,3人以上的银泰VIP客户组群能享受更多积分与活动优惠,可以轻松创立、参与、退出或注销,从而有效地增强了客户粘性银泰百货在不同地区分别于广发银行、中国银行、民生银行、工商银行等推出联名信用卡,除具备该行标准信用卡基本功能外,更为银泰会员提供专属服务包括银泰百货VIP会员服务、超值积分、专享购物优惠等并提供银行特约增值服务。

凡持卡在联名的商家消费,商家都会根据消费金额给予相应的积分引消费者,特意准备了一些非常特别的礼品,而且规定只有凭消费积分才可以领取,以此来吸引消费者购物。为商场吸引更多会员,并保持客户粘性。为了吸引那些经常光顾的消费者,商家通过联名卡的方式给予打折优惠。对于某些指定的打折商品,商家规定只有凭联名卡才可以享受到打折的优惠,这是使用现金或其他方式所无法享受到的待遇。这是联名卡最值得做文章的地方。如乐购超市的联名卡,可以凭卡乘坐超市提供的免费大巴。银泰联名卡提供银泰百货VIP折上返现2%优惠接轨国际信用卡,享受银泰百货购物分期免首期手续费优惠。联名信用卡实现了双卡合一,一卡多用。


附件列表
捕获.PNG

原图尺寸 328.18 KB

捕获.PNG

捕获.PNG

原图尺寸 328.18 KB

捕获.PNG

二维码

扫码加我 拉你入群

请注明:姓名-公司-职位

以便审核进群资格,未注明则拒绝

全部回复
2022-3-26 10:37:08
二维码

扫码加我 拉你入群

请注明:姓名-公司-职位

以便审核进群资格,未注明则拒绝

相关推荐
栏目导航
热门文章
推荐文章

说点什么

分享

扫码加好友,拉您进群
各岗位、行业、专业交流群