——原标题:干货!2021年中国植物提取物行业龙头企业对比:莱茵生物VS晨光生物 谁是植物提取物“一哥”?
近现代科学技术的进步使得植物提取行业逐渐向着工业化发展。自20世纪80年代以来,人类“崇尚天然,回归自然”的呼声越来越高,植物提取行业作为一个新兴的行业,在欧美国家率先兴起。凭借丰富的植物资源优势,2010年后随着色素和甜味剂等植物源食品添加剂受到消费者的推崇,植物提取行业快速发展成为备受关注的大健康原料行业。另外,随着人类生活水平的提高,回归自然的理念不断增强,食品、医药、保健品和化妆品等日益趋向绿色、天然、无污染的产品,本文通过分析中国植物提取物行业两大龙头企业业务情况以预见未来行业发展趋势。
植物提取物行业主要上市公司:博瑞生物(872404.NQ)、康隆生物(872213.NQ)、华康生物(870480.NQ)、岳达生物(834891.NQ)、天然谷(833760.NQ)、欧康医药(833230.NQ)、红星药业(832045.NQ)、康恩贝(600572.SH)、晨光生物(300138.SZ)、莱茵生物(002166.SZ)、海正药业(600267)
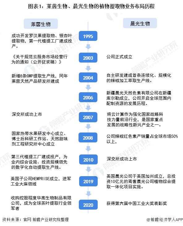
1、莱茵生物VS晨光生物:植物提取物业务布局历程
植物提取在我国有着悠久的历史,源自传统的中草药行业,由于植物提取技术及装备的缺乏,古代采用中草药进行熬制,将中草药中有效成分溶解出来,制得汤剂来治疗疾病。青蒿素的发现,挽救了数百万疟疾患者的生命,是植物提取发展史的一个里程碑。随着人类生活水平的提高,回归自然的理念不断增强,食品、医药、保健品和化妆品等日益趋向绿色、天然、无污染的产品,植物提取物在国内外均有巨大的发展空间和市场前景。在中国植物提取物行业中,莱茵生物与晨光生物为业内两大龙头,公司业务发展流程如下:

2、植物提取物业务布局及运营现状
——品牌布局:晨光生物布局更全面
莱茵生物、晨光生物旗下均布局了多个植物提取物产品,其中莱茵生物主要产品包括罗汉果提取物、甜叶菊提取物等天然植物提取物产品以及天然中草药提取物产品;晨光生物主要研制生产四大系列产品:天然色素、天然香辛料和精油、天然营养及药用提取物、油脂和蛋白,产品种类共计80多种。整体来看晨光生物产品线更为全面。

——主要产品布局:各有千秋
分析2020年两家企业主要产品布局情况,可知莱茵生物与晨光生物相关植提产品应用领域均集中在大健康、化妆品等领域,但由于产品技术不同,可以说二者产品布局各有千秋。


——产业链布局:均向上下产业链环节发展,实现全产业链覆盖
两家公司都是植提行业中少数覆盖全产业链的企业,基于“种植、采购、生产、研发、销售”一体化经营优势,实现全方位的精细化管理,实现低成本工业化生产。

——产能对比:晨光生物领先,二者产能布局方向不同
分析植物提取物产能,根据晨光生物财报披露数据,2020年该公司植物提取物产能约为5.42万吨;莱茵生物披露其植物提取物原料加工量超过10万吨/年,前瞻测算估计公司总产能约为3.2万吨。晨光主要生产辣椒色素与辣椒精,莱茵生物主要生产罗汉果、甜叶菊等甜味剂提取物,两家公司产能布局方向不同。

3、植物提取物业务业绩对比:莱茵生物业务增长迅速,晨光生物业务收入基数大
在经营业绩方面,2020年,莱茵生物植物提取物营收达到6.23亿元,同比增长20.04%,近三年来业绩保持高速增长态势;晨光生物方面,2018-2020年植物提取物业务也呈现稳步增长态势,2020年整体植提业务营收达到39.13亿元,同比增长19.85%,其中香精香料等植提产品营收达到22.53亿元,占比呈逐年提高趋势。


4、前瞻观点:晨光生物为行业龙头
基于上文分析结果,前瞻认为,晨光生物和莱茵生物的植物提取物业务发展各有千秋,但鉴于晨光生物在品牌布局和植物提取物业务经营业绩方面占有优势,目前是中国植物提取物企业中的“龙头”。
