全部版块 我的主页
论坛 数据科学与人工智能 数据分析与数据科学 python论坛
5368 11
2022-04-14
面板平滑转移回归的Python程序,功能与王群勇老师的Stata程序包类似,可以加入线性控制变量,未来将加入工具变量。
附件列表
pstr.png

原图尺寸 14.99 KB

pstr.png

二维码

扫码加我 拉你入群

请注明:姓名-公司-职位

以便审核进群资格,未注明则拒绝

全部回复
2022-4-16 12:51:51
复制代码
二维码

扫码加我 拉你入群

请注明:姓名-公司-职位

以便审核进群资格,未注明则拒绝

2022-4-16 13:12:18
复制代码
二维码

扫码加我 拉你入群

请注明:姓名-公司-职位

以便审核进群资格,未注明则拒绝

2022-4-16 16:15:10
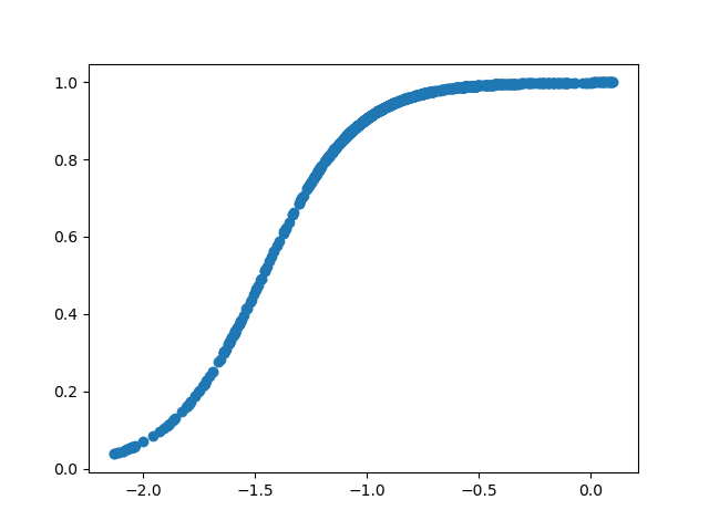
转换函数图:
附件列表
pstr.png

原图尺寸 14.99 KB

pstr.png

二维码

扫码加我 拉你入群

请注明:姓名-公司-职位

以便审核进群资格,未注明则拒绝

2022-4-16 21:48:55
后面我会把源代码文件和dll文件传上来。
二维码

扫码加我 拉你入群

请注明:姓名-公司-职位

以便审核进群资格,未注明则拒绝

2022-4-17 08:25:54
二维码

扫码加我 拉你入群

请注明:姓名-公司-职位

以便审核进群资格,未注明则拒绝

点击查看更多内容…
相关推荐
栏目导航
热门文章
推荐文章

说点什么

分享

扫码加好友,拉您进群
各岗位、行业、专业交流群