包装材料行业上市企业:目前国内包装材料行业上市企业有奥瑞金(002701)、恩捷股份(002812)、海顺新材(300501)、长荣股份(300195)、昇兴股份(002752)、王子新材(002735)、山东药玻(600529)等。
本文核心数据:包装销售市场规模、包装销售区域占比
2021年全球包装材料销售超1万亿美元
2016-2021年全球包装材料销售规模逐年增长。2020年,全球包装材料销售市场规模同比增长1.5%,受新冠疫情的影响增速有所下降;2021年,全球包装材料销售规模超过1万亿美元,创历史新高。

全球纸包装材料销售规模占比最大
从包装材料类型看,2020年,纸板是全球消费占比最大的包装材料,占比约三分之一;其次是软包装、硬塑料包装的消费占比均超过20%;金属包装占比12%、玻璃包装占比约4%。
目前,软包装基于材料成本较低、包装重量轻等优势正在逐渐取代传统的玻璃、金属类包装材料。特别是环保、可回收的软包装材料应用范围越来越广,市场替代空间较大。

工业运输领域是包装材料最大的应用市场
工业/运输领域是包装材料的主要应用市场,2020年其销售额占比超过40%;其次是食品领域的销售占比近30%、饮料领域的销售占比超过10%。

预计2026年全球包装材料销售规模超1.2万亿美元
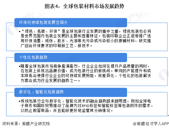
近年来,全球环保可持续发展趋势也为包装行业发展带来新的机遇,环保绿色包装成为行业发展的共识。另外,随着全球经济的进一步增长,消费市场对包装行业提出了更高的要求,个性化包装、数字化和智能化包装也成为行业发展新的增长点。

随着全球经济逐渐复苏,全社会对包装材料的消费需求有望进一步增长。基于历史增速分析,初步以3.9%的复合年增长率测算,到2026年全球包装材料消费规模将超过1.2万亿美元。

以上数据来源于前瞻产业研究院
《中国包装行业市场前瞻与投资战略规划分析报告》,同时前瞻产业研究院还提供产业大数据、产业研究、产业链咨询、产业图谱、产业规划、园区规划、产业招商引资、IPO募投可研、IPO业务与技术撰写、IPO工作底稿咨询等解决方案。