全部版块 我的主页
论坛 数据科学与人工智能 数据分析与数据科学 数据分析与数据挖掘
2503 3
2022-05-20
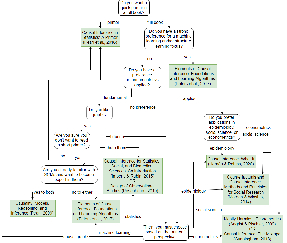
因果推断正如火如荼,对于刚踏入经济学研究的小白,阅读经典书籍必不可少。为了节省书籍搜索时间,我把经典书籍整理了一下(我看了其中一些  有些自己也没开始看),参考的是Neal的书单图。

书籍如下:

[Theory] 赵西亮 基本有用的计量经济学,2017.pdf
大小:(37.76 MB)

只需: 20 个论坛币  马上下载

[Theory] The Book of Why [Pearl&Mackenzie,2018].pdf
大小:(21 MB)

只需: 20 个论坛币  马上下载



(本来打算上传我收藏的所有书籍 上传附件时提醒 论坛已有 所以只传了6本)

booklist.png
二维码

扫码加我 拉你入群

请注明:姓名-公司-职位

以便审核进群资格,未注明则拒绝

全部回复
2022-5-20 19:02:47
感谢分享
二维码

扫码加我 拉你入群

请注明:姓名-公司-职位

以便审核进群资格,未注明则拒绝

2022-7-23 09:21:01
ineedfabulous12 发表于 2022-5-20 16:52
因果推断正如火如荼,对于刚踏入经济学研究的小白,阅读经典书籍必不可少。为了节省书籍搜索时间,我把经典 ...
已经不可以下载了,可以拜托私发一下第一本嘛,qq是1075907197,太感谢了!
二维码

扫码加我 拉你入群

请注明:姓名-公司-职位

以便审核进群资格,未注明则拒绝

2022-8-5 09:29:46
瘦子君 发表于 2022-7-23 09:21
已经不可以下载了,可以拜托私发一下第一本嘛,qq是1075907197,太感谢了!
已发送QQ邮件
二维码

扫码加我 拉你入群

请注明:姓名-公司-职位

以便审核进群资格,未注明则拒绝

相关推荐
栏目导航
热门文章
推荐文章

说点什么

分享

扫码加好友,拉您进群
各岗位、行业、专业交流群