能源互联网行业主要上市公司:目前国内能源互联网行业的上市公司主要有国电南瑞(600406)、国网信通(600131)、中国西电(601179)、平高电气(600312)、林洋能源(601222)、中天科技(600522)、亨通光电(600487)等。
本文核心数据:市场规模、营业收入
行业概况
1、定义
能源互联网是以互联网技术为核心,以配电网为基础,以大规模可再生能源和分布式电源接入为主,实现信息技术与能源基础设施融合,通过能源管理系统对大规模可再生能源和分布式能源基础设施实施广域优化协调控制,实现冷、热、气、水、电等多种能源优化互补,提高用能效率的智能能源管控系统。
能源互联网通过构建多能协同的能源网络,信息融合的能源系统,开放共享的能源市场,支撑经济社会绿色、高效、协调发展,支撑能源革命。能源互联网可以分为三个层级:物理基础、实现手段与价值实现。

2、产业链剖析:层层递进 产业链一体化企业“国”字当头
从能源互联网的整个产业链来看,实体层包含微电网建设、分布式发电、特高压、电网投资等;数据信息层主要包括电源电网建设、大数据分析、智能交易系统等;运营平台层包括
人工智能、微网管理等。

从产业链生态图谱来看,实体层包括协鑫集成(002506)、正泰电器(601877)、易事特(300376)、中天科技(600522)、亨通光电(600487)等企业;数据信息层包括木联能(831346)、科华数据(002335)、英威腾(002334)等企业;运营平台层包含科陆电子(002121)、林洋能源(601222)等企业。综合性经营的企业有国电南瑞(600406)、国电南自(600268)、东方电子(000682)、国网信通(600131)等。

行业发展历程:目前处于重点推进阶段
新世纪以来,能源、环境、气候变化问题严重制约着全球可持续发展,而中国倡导的建设全球能源互联网,加快清洁能源国际共享,实现共同可持续发展,正在成为世界各国的共识。
我国能源互联网发展处在试点示范阶段,通过试点示范来探索新技术、新模式和新业态,从而指导下一阶段具体工作的开展。清华大学能源互联网创新研究院在国家能源局的支持下正在筹建国家能源互联网产业及技术创新联盟,将进一步促进各领域协同,推动能源互联网构建,探索能源互联网新业态。随着试点示范的实施,近三年能源互联网将会百花齐放,是能源互联网产业飞速发展的时期。

行业政策背景:智慧赋能 绿色发展
2020年以来,国务院、国家发改委、能源局、工信部等多部门陆续印发了支持、规范能源互联网行业的发展政策,内容涉及能源互联网行业的发展目标、推进工作等方面:

2021年4月25日,由国家电网有限公司主办、国网福建省电力有限公司承办的“第四届数字中国建设峰会能源互联网分论坛”举行,会议上,国家电网发布了《国家电网公司能源互联网规划》,规划思路紧密围绕实现双碳目标和构建新型电力系统,规划建设能源互联网。
目标“2025年基本建成,2035年全面建成”具有中国特色国际领先的能源互联网。2025年数字化智能指数达到87%。

产业发展现状
1、我国能源互联网发展重点覆盖六大核心指标
能源互联网发展建设状况广泛体现在供给侧多能联供互补水平,用户测互联互动情况和系统可控可观程度等多个方面。依据《2021年国家能源互联网发展年度报告》,2020年,火电储热容量达到5340MW,电池储能安装容量3.27GW,加氢站128座,电动汽车保有量492万辆,电能替代达到2000亿千瓦时,充电桩数量达到167.1万个。

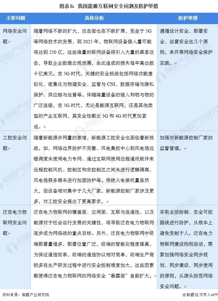
2、我国能源互联网行业安全防护应“居安思危”
在能源互联网时代,任何一个微小的安全漏洞,都可能导致大批风电场和光伏电站陷入瘫痪,或是自动驾驶的电动汽车改变路线。推进能源数据安全监测与防护保障能力建设已迫在眉睫。4G改变生活,5G改变社会。5G技术正加速推动互联网进入下半场,即产业互联网,而能源互联网将是产业互联网的最重要应用领域之一。在依托5G技术的能源互联网时代,伴随智能终端设备量激增,网络的安全 性问题将更加凸显。任何一个微小的安全漏洞,都可能导致大批风电场和光伏电站陷入瘫痪,或是自动驾驶的电动汽车改变路线,从而对生产生活造成重大风险。

3、我国能源互联网市场规模超万亿
能源互联网并不是“能源”与“互联网”的简单叠加,而是能源产业的传统企业与新参与者共同利用信息通信、大数据、物联网、新能源等技术让互联网平台与能源专业服务深度融合,创造新的增量价值。目前,中国还处于能源互联网发展的初级阶段。传统能源生产商与输配服务提供商仍然主导市场格局,积极利用改革政策导入前的空档期加紧竞争新业务的能力建设,保留和拓展优质能源用户基数。而新能源供应商和跨界企业,则正通过尚未互联互通的、局域性的能源网,如智能油气管网、智能电网、智能微网等在能源服务市场摸索、建设、运营新的商业模式。
随着改革降低能源行业进入壁垒、局域多种能源互补网络的经济性得到商业化验证,以及更广泛的物联网基础设施加快部署,中国的能源互联网试验将在某些区域率先取得成果,其建设运营模式也将趋于成熟并值得推广。随之而来的将是更多的分布式、可再生能源被纳入有效的能源交易,能源产品和服务的供给形式也开始变得多样化。在第一阶段的经济规模形成后,随着售电和配电市场的竞争性改革,需求侧管理成为坚实的业务增长支柱。
国家电网公司发布的国家智能化规划总报告显示,电网三个阶段的计划总投资规模分别为5510亿元、15000亿元和14000亿元,其中,智能化投资分别为341亿元、1750亿元、1750亿元,占比从第一阶段(2009年-2010年)的6.19%上升至第二阶段(2011年-2015年)的11.67%,并进一步提升至第三阶段(2016年-2020年)的12.5%。

注:第一阶段(2009-2010年)、第二阶段(2011-2015年)、第三阶段(2016-2020年)。
根据相关数据整理显示,2017年中国能源互联网市场规模为7950亿元。行业统计数据显示,2019年中国能源互联网市场规模达9420亿元,2021年约突破1.1万亿元。

行业竞争格局
1、区域竞争:广东为能源互联网发展沃土
从我国能源互联网产业链企业区域分布来看,广东省是能源互联网产业的集聚地,不论是经营企业还是上市企业数量均是全国首位。其次四川、浙江、上海、山东、江苏等地区的能源互联网企业分布数量亦较多。

注:颜色越深代表相关企业数量越多。
从上市公司的区域分布来看,我国能源互联网相关企业主要集中在广东、江苏、浙江、上海等地区。其中,广东易事特(300376)、科陆电子(002121)等企业是能源互联网行业领先企业;江苏省的国电南瑞(600406)、国电南自(600268)综合性企业为行业龙头。

2、企业竞争:综合性企业实力强劲
依据各大上市企业有关能源互联网的收入以及行业市场规模测算,2021年上半年,行业TOP10上市企业的市占率以国电南瑞(600406)最高,亨通光电(600487)紧随其后。整体来看,行业龙头多为综合性经营的上市企业。

注:占比依据企业能源互联网业务收入占全国能源互联网规模的比重而得,仅包含上市企业数据。
行业发展前景及趋势预测
1、能源互联网发展“三步走”
根据国外及国内产业资本布局能源互联网实例,能源互联网领域发展主要分三步走,信息互联→能源互联→信息能源一体化。

2、未来能源互联网规模有望突破18000亿元
能源互联网行业的发展前景较为广阔,而从国内相关领域建设与推进来看,高新技术产业区成为一个重要的领域推进点,比如保定高新区围绕打造中国电谷,构建世界级新能源及电力技术创新与产业基地这一战略的构想,抢抓新能源和智能电网先发优势,大力构建光电、风电、输变电和电力自动化设计制造四大特色产业体系。重点发展新材料、新一代信息技术、现代服务业等新兴产业,形成了以新能源和智能电网为主导,新材料、现代服务等为补充的多元产业体系。如果结合行业投资策略来看,具有较好智慧能源发展条件且产业布局合理、技术先进的区域内上市公司应加以重点关注。
整体来看,我国能源互联网行业发展前景较为良好,前瞻预计,2027年将超过18000亿元。

同时前瞻产业研究院提供产业大数据、产业研究、政策研究、产业链咨询、产业图谱、产业规划、园区规划、产业招商引资、IPO募投可研、IPO业务与技术撰写、IPO工作底稿咨询等解决方案。