连锁药店主要上市公司:目前国内连锁药店行业的上市公司主要有:老百姓(603883 )、漱玉平民(301017)、大参林(603233)、益丰药房(603939)等。
本文核心数据:连锁药店上市公司汇总、连锁药店公司业绩对比、连锁药店公司业务规划
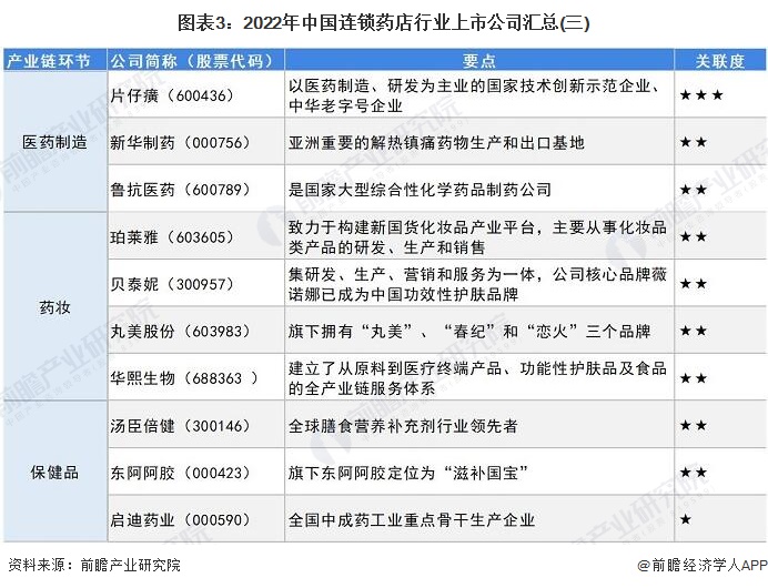
1、连锁药店行业上市公司汇总
目前,我国连锁药店行业的上市公司主要分布在产业链上中游,产业链上游主要有医药制造、医药物流、药妆以及保健品相关企业,上市公司主要有:国药股份(600511)、中国医药(600056)、南京医药(600713)、上海医药(601607)、云南白药(000538)、复星医药(600196)、珀莱雅(603605)、贝泰妮(300957)、汤臣倍健(300146)等;产业链中游连锁药店上市公司主要有:老百姓(603883 )、漱玉平民(301017)、大参林(603233)、益丰药房(603939)等。









2、连锁药店行业上市公司业务布局对比
目前,国内连锁药店行业上市企业形成区域优势,如一心堂,健之佳主要布局于西南地区,大参林主要布局华南地区等,2021年上半年,上市企业连锁药店门店数量普遍超过2000家。

3、连锁药店行业上市公司连锁药店业务业绩对比
连锁药店行业毛利率普遍在29%-41%之间浮动,整体处于较高水平。其中,一心堂连锁药店业务毛利率最高,达40.64%,连锁药店业务收入达60.11亿元。2021年上半年,连锁药店业务营收最高的为大参林,实现销售收入73.93亿元。


4、连锁药店行业上市公司连锁药店业务规划对比
连锁药店行业上市公司业务规划及最新布局如下图所示,可以看出,行业内企业目前正进行门店扩张,探索零售新模式,以此来提升企业竞争力。

前瞻产业研究院提供产业大数据、产业研究、政策研究、产业链咨询、产业图谱、产业规划、园区规划、产业招商引资、IPO募投可研、IPO业务与技术撰写、IPO工作底稿咨询等解决方案。