轴承钢行业主要上市公司:中信特钢(000708.SZ)、西宁特钢(600117.SH)、方大特钢(600507.SH)、南钢股份(600282.SH)、广大特材(688186.SH)等。
本文核心数据:轴承钢粗钢产量、轴承钢钢材产量
全国主要企业轴承钢粗钢产量超470万吨
轴承钢是制造各类滚动轴承套圈和滚动体的合金钢总称,具有高硬度、耐磨性和高弹性,是生产要求最严格的特钢之一。近年来,随着我国经济的发展和工业的进步,轴承钢产业也得以快速发展,中国已经成为全球最大的轴承钢生产国。自2015年开始,在“工业制造2025”政策的推动下,高端轴承钢生产技术得到快速突破和提升,产量规模也呈现波动上涨态势。2021年,全国重点优特钢企业的轴承钢粗钢产量突破470万吨,同比增长18%,创历史新高。

从轴承钢钢材产量来看,2011-2021年的波动态势与粗钢一致,在近几年呈现明显的上升趋势。2021年,全国重点优特钢企业的轴承钢钢材产量突破400万吨,同比增长19%。

轴承钢占优特钢总量的比重仅为5%
2020-2021年,全国重点优特钢企业的轴承钢粗钢产量仅占优特钢总量的5%左右,大部分产量仍然是以非合金钢和低合金钢为主的低端特钢,我国在轴承钢等中高端特钢领域仍有较大的发展空间。

注:内圈2020年,外圈2021年
轴承钢仍以棒材应用为主,但小型化、多元化趋势明显
目前,我国轴承钢工业基本能够满足各工业领域发展对不同档次轴承钢的需求。从应用领域来看,轴承钢被广泛应用于交通机械、工程机械、精密机床、仪器仪表、轧钢设备、钻探机械、能源等众多领域,为机械工业及其它产业的发展发挥着重要的支撑作用;从应用类型来看,我国轴承钢生产仍然以棒材为主,另外还有少量的线材和钢管。但从近几年的发展趋势来看,随着机器人、精密仪器等高端制造产业的快速发展,小型棒材线材化趋势明显,预计未来轴承钢的需求将趋于小型化、高质量的棒材以及多元化的线材用量将进一步提高。

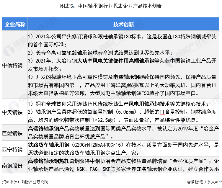
国内轴承钢产业发展已达到国际先进水平
近年来,我国特钢企业在长期的国内外市场竞争中不断进行装备升级和技术创新,目前部分特钢企业的轴承钢冶炼和轧制技术已经达到国际先进水平。以中信特钢为代表的企业在轴承钢产品的研发方面处于国内甚至全球领先地位,2021年,公司牵头修订滚球和滚柱轴承钢ISO标准,这是我国在ISO特殊钢领域牵头的首个国际标准。
