——原标题:【行业深度】洞察2022:中国智能家电行业竞争格局及市场份额(附市场集中度、企业竞争力评价等)
智能家电主要上市公司:目前国内智能家电行业的上市公司主要有:小米科技(01810)、美的集团(000333)、海尔智家(600690)、格力电器(000651)、长虹美菱(000521)、海信家电(000921)等。
本文核心数据:行业市场份额,行业市场集中度
1、智能家电行业竞争层次
根据智能家电市场份额,我国智能家电行业企业竞争格局分布如下。目前,处于竞争第一梯队的企业有格力电器、美的集团、海尔智家,线上线下市场份额占比均超10%;处于竞争第二梯队的企业有海信家电、奥克斯等;处于竞争第三梯队的企业有科沃斯、长虹美菱等,在家电细分领域表现突出。
2、中国智能家电行业市场份额
从智能家电设备供应格局情况来看,市场份额(线上及线下)排在前三位的美的、格力、海尔均为布局智能领域的传统家电品牌;海信线上与线下智能家电销售份额分列第五、四位,仅次于三大传统品牌。智能家电线上销售份额最高的为美的集团,市场份额达36.7%;智能家电线下销售份额最高的为格力电器,市场份额为36.6%。
3、中国智能家电行业市场集中度--
根据奥维云网数据,2020年,智能家电行业集中度较高,在线上销售渠道,CR3为75.8%,CR5为90.20%,在线下销售渠道,CR3为87%,CR5为94.4%。

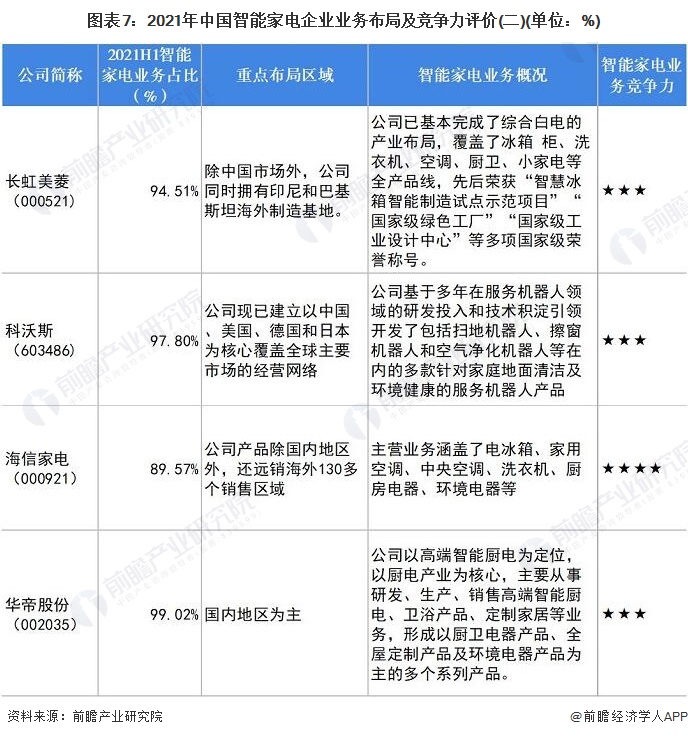
4、中国智能家电行业企业布局及竞争力评价
目前,我国智能家电龙头企业均已实现国内国外营销布局,同时,我国智能家电上市企业的产品线较为丰富,基本实现白色家电、消费类电器、小厨具电器的全品类覆盖。
5、中国智能家电行业竞争状态总结
从五力竞争模型角度分析,我国智能家电行业市场集中度较高,龙头企业优势明显,现有竞争者竞争较小;目前智能家电行业上游智能家电行业上游核心零部件供应商议价能力较强,基本原材料等供应商议价能力较低,综合来看,上游供应商议价能力一般;由于智能家电不是刚需产品,智能家电行业渗透率仍不高,目前下游议价能力较强;目前,智能家电行业具有相似功能而转换成本又低的替代品几乎不存在,总体来看,替代品威胁较小;智能家电行业进入壁垒较高,需要大量的的资金和技术支持,所以目前行业潜在进入者威胁较小。
根据以上分析,对各方面的竞争情况进行量化,5代表最大,0代表最小,目前我国智能家电行业五力竞争总结如下: