BIPV行业主要上市公司:东方日升(300118)、隆基股份(601012)、正泰电器(601877)、深赛格(00008)、秀强股份(300160)、亚玛顿(002623)、金晶科技(600586)、晶科科技(601778)、杭萧钢构(600477)、天合光能(688599)、森特股份(603098)和东南网架(002135)等。
本文核心数据:BIPV行业上市公司营业收入、BIPV行业上市公司重点项目等。
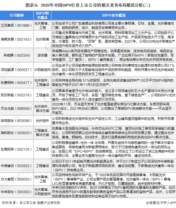
1、BIPV行业上市公司汇总
BIPV行业主要涉及光伏和建筑施工企业。其中,光伏企业主要为BIPV行业提供光伏组件和BIPV项目解决方案等;建筑施工企业则为行业提供建筑施工以及其它部分建筑结构。
BIPV组件产品中,主要有光伏玻璃、光伏幕墙和太阳能电池片,主要上市企业有东方日升(300118)、隆基股份(601012)、正泰电器(601877)、深赛格(00008)、秀强股份(300160)、亚玛顿(002623)、金晶科技(600586)和晶科科技(601778)等。
BIPV项目建设企业包含通过并网发电获利的和以项目总包获利的,主要上市企业有杭萧钢构(600477)、天合光能(688599)、森特股份(603098)和东南网架(002135)等。







2、BIPV行业上市公司业务布局对比
在BIPV行业的上市公司中,三类业务涉及次数最多,分别为太阳能电池组件生产企业、光伏玻璃生产企业和BIPV工程建设企业。其中,光伏玻璃在行业中受推崇程度较高,大部分相关企业都有扩产计划,比如深赛格和金晶科技等。


3、BIPV行业上市公司重点项目案例
BIPV行业兴起不久,大部分企业介入不深,业务营收占比有限。从BIPV行业主要上市公司重点项目案例来看,大部分项目的涉及金额在数亿元左右,且均对碳中和起到明显的促进作用,回本周期在五年左右。

4、BIPV行业上市公司BIPV业务规划对比
从BIPV行业上市公司未来BIPV业务规划总结得出,该类企业多以其它业务为主业,但BIPV行业想象空间巨大,众多企业都开始向BIPV靠拢、发力,部分成立了子公司以进军该行业,比如东南网架等;也有部分企业达成合作意向,比如晶科科技等;还有资产或研发能力较强的企业展开了对BIPV的研发和扩产,比如南玻A和明阳智能等。

