行业主要公司:天智航(688277)、威高(688161)、微创(02252.HK)、堃博医疗(02216.HK)等
本文核心内容:产业链、全景图、发展动向
手术机器人行业产业链全景梳理
手术机器人是一种精密的医疗设备,借助微创伤手术及相关基础技术的发展而发明。手术机器人被用于在狭小的手术部位实现人类能力范围以外的精准手术器械操控。手术机器人通常由手术控制台、配备机械臂的手术车及视像系统组成。外科医生坐在手术控制台,观看由放置在患者体内腔镜传输的手术部位三维影像,并操控机械臂的移动,以及该机械臂附带的手术器械及腔镜。机械臂模拟人类的手臂,为外科医生提供一系列仿真人体手腕的动作,同时过滤人手本身的震颤。根据弗若斯特沙利文的数据显示,2020年全球手术机器人的市场规模为83.2亿美元;在此当中,我国手术机器人市场规模仅为4亿美元,占全球市场的5.1%,明显低于美国及欧盟市场。

目前,我国手术机器人产业链上游主要由新松(300024)、埃斯顿(002747)、舜宇光学(02382.HK)、麦克奥迪(300341)、永新光学(603297)、凤凰光学(600071)等企业进行原材料供应。中游主要由天智航(688277)、威高(688161)、微创(02252.HK)、堃博医疗(02216.HK)等公司进行产品供应。

手术机器人行业产业链区域热力地图
从代表性企业区域分布看,我国手术机器人主要集中在长江三角洲地区;以上海、江苏、浙江、山东等地为聚集地。

手术机器人行业代表企业产品布局情况
目前,我国手术机器人主要集中在腔镜手术机器人、关节手术机器人、脊柱手术机器人、泛血管手术机器人、经自然腔道手术机器人和经皮穿刺手术机器人当中;涉及泌尿外科、骨科、呼吸科等领域。特别注意的是,在各个领域中,均有海外企业的在华布局。





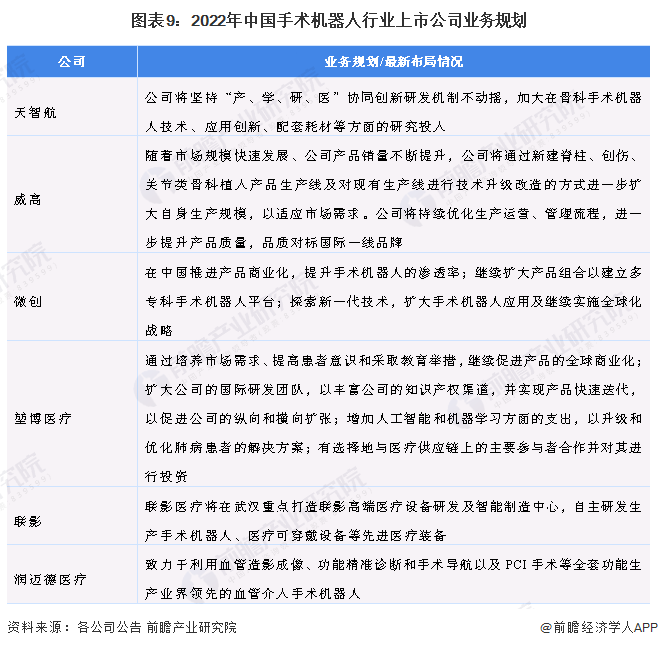
手术机器人行业代表性企业最新发展动向
从手术机器人行业上市企业业务规划上看,2022年中国手术机器人行业上市公司均将重心放在了研发上面;以天智航为例子,公司将坚持“产、学、研、医”协同创新研发机制不动摇,加大在骨科手术机器人技术、应用创新、配套耗材等方面的研究投入。
