全部版块 我的主页
论坛 提问 悬赏 求职 新闻 读书 功能一区 经管文库(原现金交易版)
909 0
2022-10-09
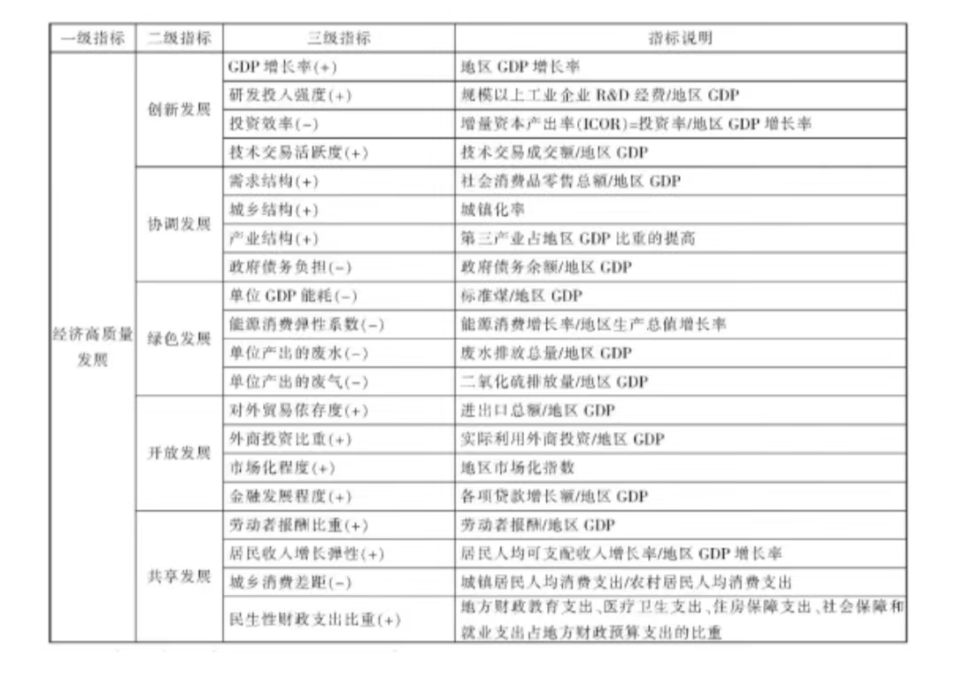
一、高质量发展指标体系
1.数据年份:2000-2019
2.数据范围:全国31个省份
3.数据来源:国家统计局
4.指标说明:指标体系以及具体计算方法见文件
包含如下指标体系完整指标及测算数据
二、共同富裕富裕度指数
1、数据来源:中国统计年鉴
2、时间跨度:2000-2021
3、区域范围:31个省份
4、指标说明:见图和文件


附件列表
3.jpg

原图尺寸 243.13 KB

3.jpg

2.jpg

原图尺寸 504.29 KB

2.jpg

1.jpg

原图尺寸 316.36 KB

1.jpg

二维码

扫码加我 拉你入群

请注明:姓名-公司-职位

以便审核进群资格,未注明则拒绝

相关推荐
栏目导航
热门文章
推荐文章

说点什么

分享

扫码加好友,拉您进群
各岗位、行业、专业交流群