全部版块 我的主页
论坛 提问 悬赏 求职 新闻 读书 功能一区 经管文库(原现金交易版)
5324 0
2022-10-20
2022年中国统计年鉴数据,excle版,可直接使用。具体内容见图
2022中国统计年鉴excle全
大小:(76 Bytes)

只需: RMB 19元  马上下载

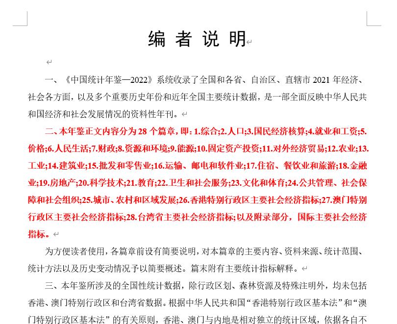
一、《中国统计年鉴—2022》系统收录了全国和各省、自治区、直辖市2021年经济、社会各方面,以及多个重要历史年份和近年全国主要统计数据,是一部全面反映中华人民共和国经济和社会发展情况的资料性年刊。

二、本年鉴正文内容分为28个篇章,即:1.综合;2.人口;3.国民经济核算;4.就业和工资;5.价格;6.人民生活;7.财政;8.资源和环境;9.能源;10.固定资产投资;11.对外经济贸易;12.农业;13.工业;14.建筑业;15.批发和零售业;16.运输、邮电和软件业;17.住宿、餐饮业和旅游;18.金融业;19.房地产;20.科学技术;21.教育;22.卫生和社会服务;23.文化和体育;24.公共管理、社会保障和社会组织;25.城市、农村和区域发展;26.香港特别行政区主要社会经济指标;27.澳门特别行政区主要社会经济指标;28.台湾省主要社会经济指标;以及附录部分,国际主要社会经济指标。

为方便读者使用,各篇章前设有简要说明,对本篇章的主要内容、资料来源、统计范围、统计方法以及历史变动情况予以简要概述。篇末附有主要统计指标解释。

三、本年鉴所涉及的全国性统计数据,除行政区划、森林资源及特殊注明外,均未包括香港、澳门特别行政区和台湾省数据。根据中华人民共和国“香港特别行政区基本法”和“澳门特别行政区基本法”的有关原则,香港、澳门与内地是相对独立的统计区域,依据各自不同的统计制度和法律规定,独立进行统计工作,本年鉴中有关统计资料分别由香港特别行政区政府统计处、澳门特别行政区政府统计暨普查局提供,国家统计局进行编辑。

四、本年鉴所涉及东部、中部、西部和东北地区的具体划分为:

东部地区:有10个省(直辖市),包括北京、天津、河北、上海、江苏、浙江、福建、山东、广东和海南。

中部地区:有6个省,包括山西、安徽、江西、河南、湖北和湖南。

西部地区:有12个省(自治区、直辖市),包括内蒙古、广西、重庆、四川、贵州、云南、西藏、陕西、甘肃、青海、宁夏和新疆。

东北地区:有3个省,包括辽宁、吉林和黑龙江。

五、本年鉴所使用的度量衡单位均采用国际统一标准计量单位,并统一使用最新颁布实施的产品目录。

六、本年鉴中涉及到的历史数据,均以最新出版的本年鉴数据为准;本年鉴中部分数据合计数或相对数由于单位取舍不同而产生的计算误差,均未作机械调整。

七、符号使用说明:年鉴各表中的“空格”表示该项统计指标数据不详或无该项数据;“#”表示其中的主要项;“*”或“①”表示本表下有注解。香港及澳门部分的符号使用方法具体见其篇章说明。

八、与《中国统计年鉴-2021》相比较,本年鉴根据现行统计调查制度和统计工作开展情况,主要作如下修订:

在“国民经济核算”部分,增加中间使用部分、最终使用部分、17×17产品部门投入产出表。在“人民生活”部分,增加中西部22省(区、市)脱贫县农村居民人均可支配收入情况。在“农业”部分,增加了“粮食、大豆、糖料”相关指标。在“运输、邮电和软件业”部分,将指标“3G移动电话用户”修改为“5G移动电话用户”。在“金融业”部分,增加贷款市场报价利率(LPR)、北交所相关指标数据和银行间市场债券数据。在“教育”部分,增加“九年义务教育巩固率”“高中阶段毛入学率”“高等教育毛入学率”指标,将指标“普通高等学校”“普通本专科”“社会捐赠经费”“学杂费”分别修改为“普通、职业高等学校”“普通、职业本专科”“捐赠收入”“学费”。在“卫生和社会服务”部分,将指标“入院人数”“出院人数”“个人现金卫生支出”分别修改为“入院人次数”“出院人次数”“个人卫生支出”。在“城市、农村和区域发展”部分,增加了长江三角洲数据。



附件列表
4.jpg

原图尺寸 63.06 KB

4.jpg

3.jpg

原图尺寸 86.57 KB

3.jpg

2.jpg

原图尺寸 61.06 KB

2.jpg

5.jpg

原图尺寸 105.15 KB

5.jpg

1.jpg

原图尺寸 61.15 KB

1.jpg

二维码

扫码加我 拉你入群

请注明:姓名-公司-职位

以便审核进群资格,未注明则拒绝

相关推荐
栏目导航
热门文章
推荐文章

说点什么

分享

扫码加好友,拉您进群
各岗位、行业、专业交流群