全部版块 我的主页
论坛 计量经济学与统计论坛 五区 计量经济学与统计软件 LISREL、AMOS等结构方程模型分析软件
1248 4
2022-10-26
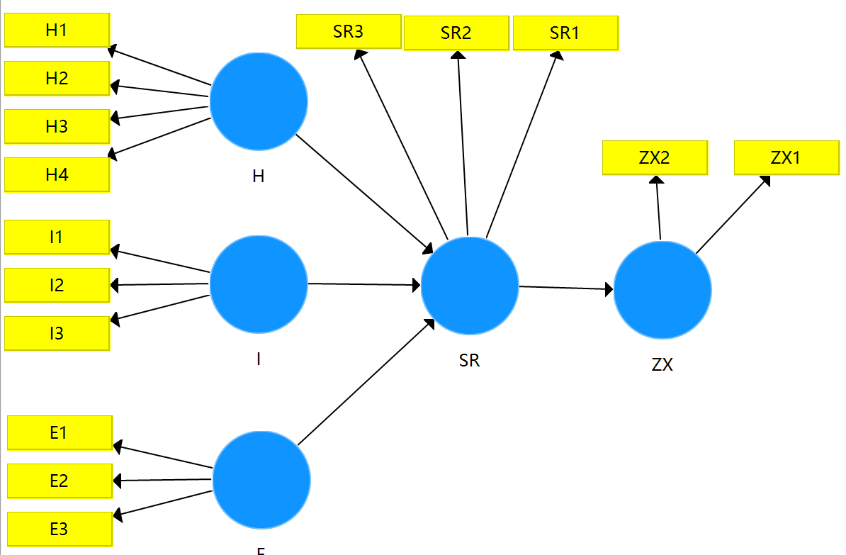
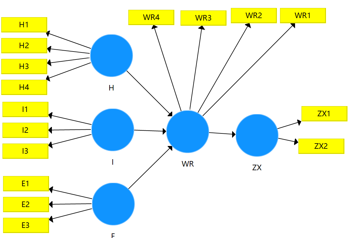
比如中介变量分为两类A和B,是先分别绘制中介变量只有A及A的题项和中介变量只有B及B的题项的模型,运行之后在总的模型里把A和B作为中介变量的两个题项吗?如果是的话,怎么把A和B变成总模型的两个题项?总的模型那里不知道怎么画 总的模型 中介变量分类变量A 中介变量分类变量B
二维码

扫码加我 拉你入群

请注明:姓名-公司-职位

以便审核进群资格,未注明则拒绝

全部回复
2022-10-26 22:30:48
根据SmartPLS官网介绍,目前Logstic回归在SMARTPLS中还是测试状态,或许可以在最新版中获取这种设定
https://www.smartpls.com/documen ... ogistic-regression/
二维码

扫码加我 拉你入群

请注明:姓名-公司-职位

以便审核进群资格,未注明则拒绝

2022-10-26 22:36:46
刚搜了一下,发现确实只有最新的SmartPLS 4才能进行分类的因变量分析
操作视频见
https://www.youtube.com/watch?v=KgIG8ZPG6BQ
二维码

扫码加我 拉你入群

请注明:姓名-公司-职位

以便审核进群资格,未注明则拒绝

2022-10-31 12:24:28
邱宗满 发表于 2022-10-26 22:36
刚搜了一下,发现确实只有最新的SmartPLS 4才能进行分类的因变量分析
操作视频见
https://www.youtube.c ...
你好,想请问smartpls能做主成分分析吗
二维码

扫码加我 拉你入群

请注明:姓名-公司-职位

以便审核进群资格,未注明则拒绝

2022-11-1 16:13:39
邱宗满 发表于 2022-10-26 22:36
刚搜了一下,发现确实只有最新的SmartPLS 4才能进行分类的因变量分析
操作视频见
https://www.youtube.c ...
已经解决了,谢谢
二维码

扫码加我 拉你入群

请注明:姓名-公司-职位

以便审核进群资格,未注明则拒绝

相关推荐
栏目导航
热门文章
推荐文章

说点什么

分享

扫码加好友,拉您进群
各岗位、行业、专业交流群