经管之家App
让优质教育人人可得
立即打开
全部版块
我的主页
›
论坛
›
提问 悬赏 求职 新闻 读书 功能一区
›
学道会
金融工程
楼主
告五人61
184
0
收藏
2022-11-28
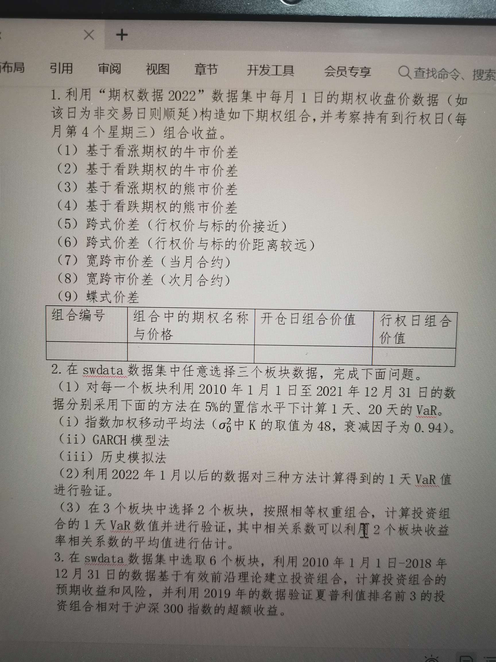
好难啊,完全不会,怎么办啊
扫码加我 拉你入群
请注明:姓名-公司-职位
以便审核进群资格,未注明则拒绝
相关推荐
金融工程本科生!!!!!!
金融工程入门要读哪些书
英国金融工程的硕士开设在数学系怎么办?
金融工程看不懂
金融分论坛-郑志勇 金融工程概念与大数据
金融工程-量化投资研究报告(索引贴-2015年11月9日更新)
本科金融工程生的出路
天风证券_20180704_金融工程:海外文献推荐第47期-25页
金融工程最难学的课程
金融工程计算题
栏目导航
学道会
CFA、CVA、FRM等金融考证论坛
经管文库(原现金交易版)
经管高考
R语言论坛
stata专版
热门文章
奇瑞2025年出口汽车超134.4万辆 蝉联中国车 ...
展望2026:学术智能体即将崛起?
CDA数据分析师:以数据思维赋能企业管理,驱 ...
Wooldridge的最新版Introductory Econometr ...
CDA全国考点信息一览(更新于2025年12月10日 ...
CDA Level III 认证考试大纲重磅更新并启用 ...
AI4S回归白盒符号主义,清华等联合发布SR-L ...
CDA数据分析脱产就业班于2025年12月08日开班 ...
【福利帖】元旦快乐
道氏理论大师杰作,股市技术分析领域的奠基 ...
推荐文章
26年寒假天津站|Gemini论文写作&数据分析 ...
2026JG学术冬训营:从Stata初高到Python机器 ...
关于如何利用文献的若干建议
关于学术研究和论文发表的一些建议
关于科研中如何学习基础知识的一些建议 (一 ...
一个自编的经济学建模小案例 --写给授课本科 ...
AI智能体赋能教学改革: 全国AI教育教学应用 ...
2025中国AIoT产业全景图谱报告-406页
关于文献求助的一些建议
几种免费下载文献的方法----我的文献应助经
说点什么
分享
微信
QQ空间
QQ
微博
扫码加好友,拉您进群
各岗位、行业、专业交流群