——原标题:【最全】2023年中国医疗美容产业上市公司全方位对比(附业务布局汇总、业绩对比、业务规划等)
行业主要上市公司:爱美客(300896)、昊海生科(688366)、华熙生物(688363)、奥园美谷(000615)、华东医药(000963)、朗姿股份(002612)、华韩整形(430335)等
本文核心数据:医疗美容上市企业经营情况;医疗美容上市企业业务布局等
医疗美容产业上市公司汇总
中国医疗美容行业上游主要包括医美原料和医美器械企业,中游为医疗美容服务平台或医疗美容服务机构,下游则为医美项目消费者。目前,中国医疗美容产业链包含的上市企业数量较少,具体包括:
医疗美容原料和器械:爱美客(300896)、昊海生物(688366)、华东医药(000963)、华熙生物(688363)、奥园美谷(000615)、复星医药(600196)、鲁商发展(600223)、四环医药(00460)等;
医疗美容服务平台和机构:华韩股份(430335)、瑞丽医美(02135)、新氧(SY)、朗姿股份(002612)、奥园美谷(000615)、爱尔眼科(300015)、国际医学(000516)、苏宁环球(000718)等。







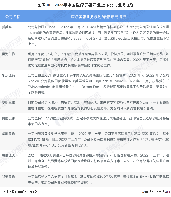
医疗美容产业上市公司医疗美容业务布局
从医美业务占比来看,爱美客、华韩股份、瑞丽医美等上市公司均专注于医美领域,医美业务占比较高;华熙生物虽为医美行业龙头公司,旗下透明质酸产能排在市场前列,公司也通过透明质酸积极将产品拓宽至护肤、食品等领域,因此总体上看,医美业务占比不高。从销售网络布局来看,医美原料和器械生产企业均将自己的业务版图扩展到海外市场,而线下开设的医疗机构则仍以国内市场为主。

医疗美容产业上市公司医疗美容业绩对比
近年来,中国对医疗美容行业的监管政策和措施趋于严格,医美企业获利空间受到一定挤压。从毛利率水平看,上游原料器械企业壁垒较高,产品技术性强,整体毛利率水平较高;中游医美机构易受到监管、消费环境等因素影响,毛利率普遍在40%-50%左右。

注:除特别标注外,均为2022年上半年经营数据。
医疗美容产业上市公司医疗美容业务规划
目前,医疗美容行业已然占据医疗大健康产业最热门的赛道,成为社会广泛关注的消费热点。行业在迎来发展新机遇的同时,也面临着日益严格的监管环境以及核心人群对医美产品和服务的需求的多元化改变,面对错综复杂的市场环境和激烈的竞争,上游厂商和医美服务机构也在积极通过合作或自主开发等方式,丰富企业产品供给,并积极调整自身业务布局,寻找新的发展增长点。
