全部版块 我的主页
论坛 计量经济学与统计论坛 五区 计量经济学与统计软件 LISREL、AMOS等结构方程模型分析软件
682 5
2023-02-03




如题不知道怎么解决 求助
附件列表
微信截图_20230203123051.png

原图尺寸 154.07 KB

微信截图_20230203123051.png

二维码

扫码加我 拉你入群

请注明:姓名-公司-职位

以便审核进群资格,未注明则拒绝

全部回复
2023-2-3 12:36:45
想知道怎么才能跑动数据
附件列表
11111.png

原图尺寸 112.12 KB

11111.png

二维码

扫码加我 拉你入群

请注明:姓名-公司-职位

以便审核进群资格,未注明则拒绝

2023-2-3 16:27:01
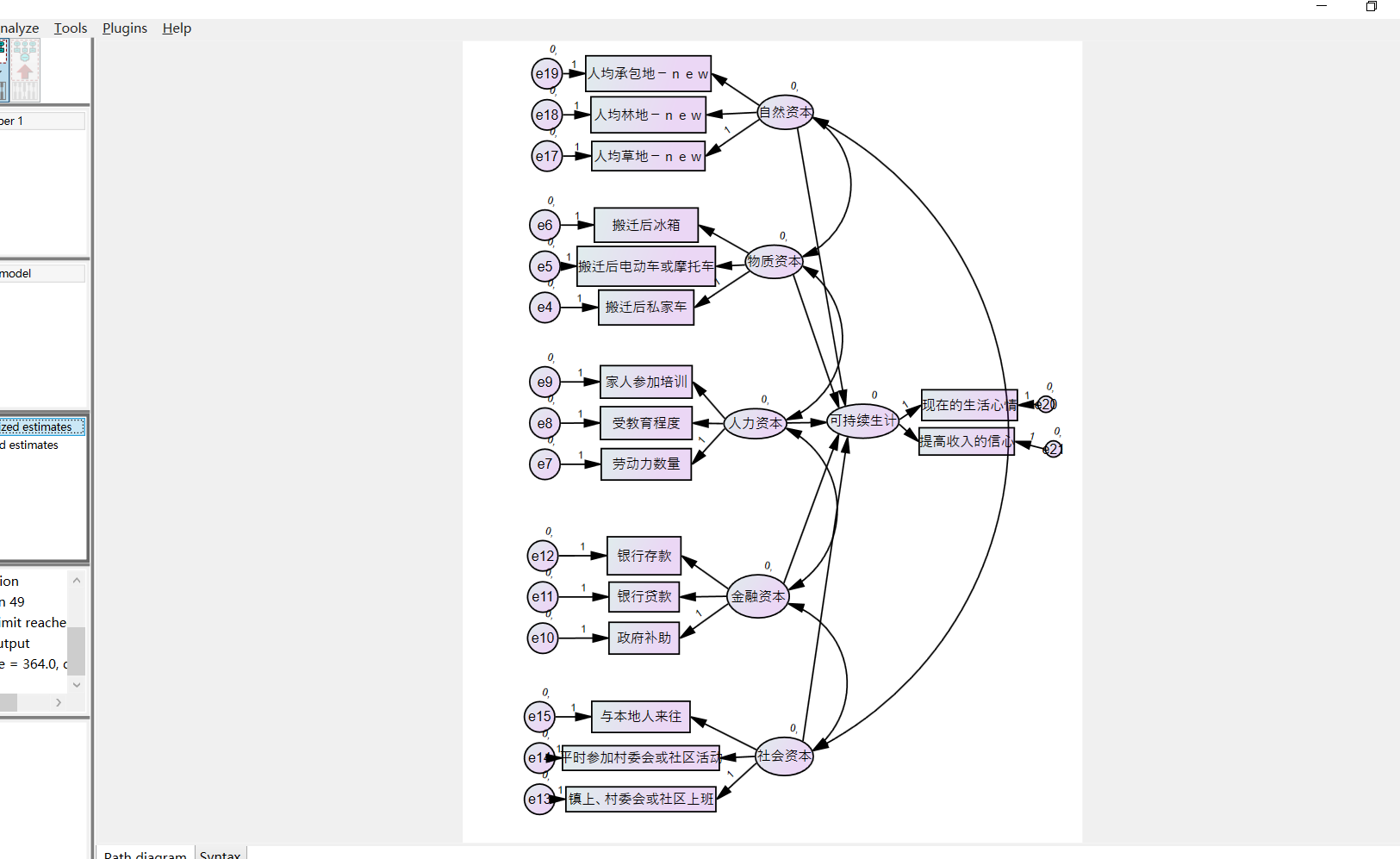
可持续性作为潜变量,没有对应的指标,所以无法运行。
二维码

扫码加我 拉你入群

请注明:姓名-公司-职位

以便审核进群资格,未注明则拒绝

2023-2-3 21:12:36
邱宗满 发表于 2023-2-3 16:27
可持续性作为潜变量,没有对应的指标,所以无法运行。
我给他添加了几个指标好像还是跑不动[img][/img]
二维码

扫码加我 拉你入群

请注明:姓名-公司-职位

以便审核进群资格,未注明则拒绝

2023-2-3 21:13:34
我给他添加了两个变量,好像还是不行
附件列表
1111111.png

原图尺寸 186.47 KB

1111111.png

二维码

扫码加我 拉你入群

请注明:姓名-公司-职位

以便审核进群资格,未注明则拒绝

相关推荐
栏目导航
热门文章
推荐文章

说点什么

分享

扫码加好友,拉您进群
各岗位、行业、专业交流群