——原标题:【建议收藏】重磅!2023年重庆市新能源汽车产业链全景图谱(附产业政策、产业链现状图谱、产业资源空间布局、产业链发展规划)
行业主要上市公司:比亚迪(002594);长安汽车(000625);长城汽车(601633);上汽集团(600104)等
本文核心数据:全国新能源汽车供需规模;重庆新能源汽车产量;重庆新能源汽车企业数量
新能源汽车产业发展现状及价值链分布
——全国新能源汽车产业发展规模
新能源汽车是我国应对气候变化、推动绿色发展的战略举措,在政策和市场需求的推动下,我国新能源汽车产销量双双增长,2021年,全国新能源汽车实现产量354.5万辆、实现销量352.1万辆;同时,据公安部数据显示,截至2021年末,全国新能源汽车保有量已达784万辆,占汽车总量的2.60%。根据国务院印发的《新能源汽车产业发展规划(2021-2035年)》,未来几年我国新能源汽车行业仍将保持高速发展态势,至2025年,新能源汽车新车销售量达到汽车新车销售总量的20%左右,预计销量将突破700万辆。

——新能源汽车产业价值链分布
新能源汽车产业链上游为原材料和核心零部件,包括电池材料、元器件、电机电控和常规部件等等;中游是整车制造,按车辆用途写细分为新能源乘用车、新能源商用车;配套产业包括新能源汽车充换电运营服务;下游包括汽车后市场服务、电池回收等。根据新能源汽车各产业链环节的毛利率状况可知,目前,元器件-IGBT、上游电机电控及下游汽车后市场环节的利润水平相对较高,其中汽车后市场服务的代表性上市公司毛利率高达45%-55%;另一方面,上游常规部件、内外饰件等环节的毛利水平较低、附加值较低。

注:新能源汽车产业上游及下游各环节(行业)毛利率采用同花顺行业A股上市企业2015-2021年间整体毛利率数据统计;中游核心新能源汽车以各环节代表性企业2015-2021年间毛利率数据进行统计。
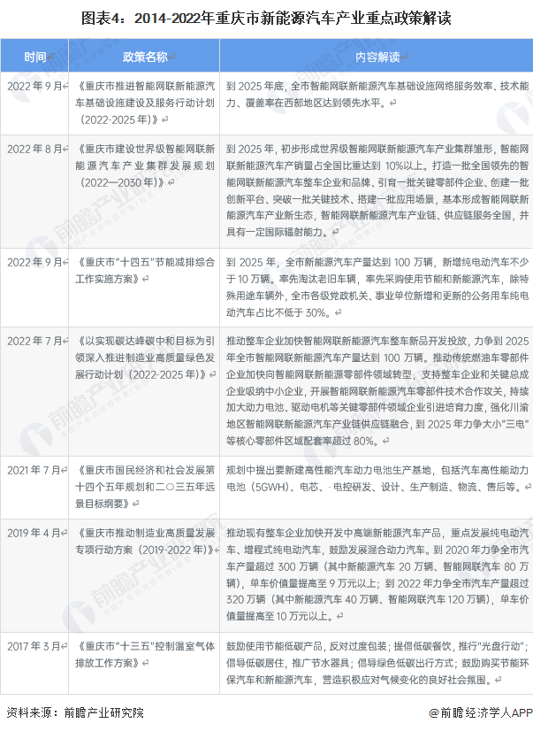
重庆市新能源汽车产业政策环境
作为全国新能源汽车发展领先城市,“十一五”以来,重庆就颁布实施了多项行动方案促进新能源汽车的发展;“十四五”时期,新一轮科技革命和产业变革加速演进、新发展格局加快构建、成渝地区双城经济圈建设加快推进,为重庆市新能源汽车高质量发展注入了新的动力。2014-2022年,重庆每年均制定了新能源汽车制造的支持政策,鼓励和支持新能源汽车在各个领域的应用。2022年,重庆市共有34条相关政策公布。


重庆市新能源汽车产业链现状图谱
——重庆市新能源汽车产业链图谱
在政策指引和市场需求的驱动下,重庆市新能源汽车产业链不断完善,其中,在汽车内外饰、汽车底盘及新能源汽车整车制造及配套市场环节均有企业布局:

——重庆市新能源汽车产业链企业地图
从产业链各环节的代表性企业分布地图来看,目前重庆市大部分辖区均上游电池、电容等环节的企业分布,而新能源汽车制造代表企业主要分布在长寿区、九龙坡区等。相对而言,九龙坡区、永川区、长寿区和巴南区的产业链布局更完善。

——重庆市新能源汽车产业发展载体图谱
重庆市新能源汽车产业园区布局较为完善,新能源汽车产业聚集区数量多。2022年12月14日,重庆市经信委公布重庆市智能网联新能源汽车特色产业园创建名单,共有13个园区入选。重庆市新能源汽车产业园区布局情况如下:

重庆市新能源汽车产业发展现状
——2021年新能源汽车产量同比增长252%
近年来,重庆新能源汽车产业布局逐渐完善,目前已有长安、吉利、福特、长安阿维塔、金康赛力斯、福特野马等新能源汽车品牌陆续落户重庆,新能源汽车产业发展不断提速。2021年,重庆新能源汽车产量达到15万辆,同比增长252%。

——新能源汽车销售以中国品牌及新势力品牌为主
2022年上半年重庆市新能源乘用车销量4.8万辆,全国城市排名中位居第七,同比上涨159%;新能源汽车渗透率达24%。从品牌分类来看,中国品牌占比一半以上,其次是新势力品牌,两者相加占比共计92%。

从厂商布局情况来看,重庆市新能源汽车厂商销量断层严重,市场集中度较高。2022年上半年,重庆市新能源汽车销量排名第一的是比亚迪,共销售13701辆新能源汽车,销量相较排名第二的特斯拉中国高出2.5倍。由此来看,中国品牌及新势力品牌为重庆市主要新能源汽车销售厂商。

注:吉利汽车含吉利新能源、领克汽车、几何汽车
——SUV型新能源汽车更受重庆消费者喜爱
从车型来看,重庆新能源用户更偏好SUV,占比47%。其中紧凑型SUV和中型SUV最受重庆消费者喜爱,合计占比超过35%。

——新增注册企业波动增长
根据企查猫查询数据显示,近年来新能源汽车历年新注册企业数量也快速增长。截至2023年1月10日,重庆新能源汽车产业相关的注册企业超2万家,其中2022年新注册企业数量创历史高峰,达5952家,表明重庆新能源汽车产业的发展热潮未减。

重庆市新能源汽车产业发展前景及规划
——重庆市新能源汽车产业发展前景
根据2021年12月重庆市经信委发布的《重庆市加速构建完善的智能新能源汽车产业生态行动计划(征求意见稿)》以及2022年8月重庆市发改委出台的《重庆市建设世界级智能网联新能源汽车产业集群发展规划(2022—2030年)》,“十四五”期间,进一步完善新能源汽车及相关产业,引入先进企业,保持智能新能源汽车产业发展水平和规模进入全国第一方阵。至2025年,重庆智能新能源汽车产量将达到100万辆以上,本地新能源汽车市场渗透率将突破50%。

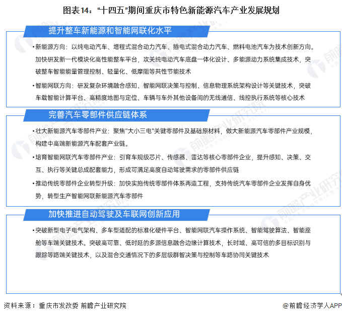
——重庆市新能源汽车产业发展规划
“十四五”期间,重庆市将从整车新能源和智能网联化水平、完善汽车零部件供应链体系及加快推进自动驾驶及车联网创新应用等方面发展新能源汽车产业:
