全部版块 我的主页
论坛 提问 悬赏 求职 新闻 读书 功能一区 经管文库(原现金交易版)
1661 7
2023-02-23
       基于matlab实现的随机Kernel密度估计(高斯核函数)
       Kernel密度非参数估计法通过光滑连续的密度曲线直观形象地表现随机变量的空间分布特征,是研究空间分布非均衡的重要方法,其在经济学、社会学、地理学的不均衡分布研究中应用广泛。


压缩包包含:MYksdensity.m、Data.xlsx、使用方法.docx
Kernel密度估计方法-高斯核函数.rar
大小:(446.06 KB)

只需: RMB 30元  马上下载




       假设随机变量x的密度函数是f(x),点x处的概率密度可以由下式进行估计:

000.png

       核函数有多种形式,例如高斯核函数、三角核函数、四角核函数、Epanechnikov核函数等。本m文件采用高斯核函数进行测度,高斯函数表达形式公式如下:

      0000000.png

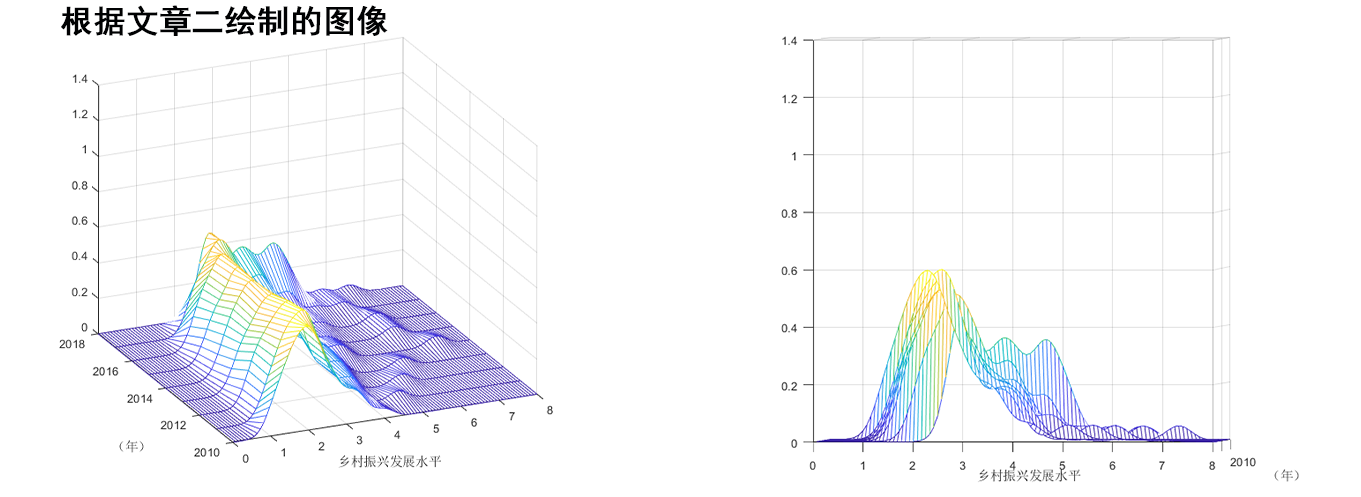
       分别根据文章《中国金融发展的分布动态演进:1978-2008》、《乡村振兴发展: 指标评价体系、地区差距与空间极化》进行了绘制。其中前者文中的表1,部分省份与区域金融发展指数对应关系搞错了。本人已重新统计了各省(市)的金融发展指数。结果如下:

1.png
2.png
3.png



二维码

扫码加我 拉你入群

请注明:姓名-公司-职位

以便审核进群资格,未注明则拒绝

全部回复
2023-4-3 09:13:39
大家有建议或问题的话,可以私信或留言给我
二维码

扫码加我 拉你入群

请注明:姓名-公司-职位

以便审核进群资格,未注明则拒绝

2023-4-13 11:59:42
你好 这个是传统的核密度还是空间核密度呀
二维码

扫码加我 拉你入群

请注明:姓名-公司-职位

以便审核进群资格,未注明则拒绝

2023-4-15 09:05:19
不知道起什么名的孩子 发表于 2023-5-14 12:20
你好 这个是传统的核密度还是空间核密度呀
你好,是传统核密度估计
二维码

扫码加我 拉你入群

请注明:姓名-公司-职位

以便审核进群资格,未注明则拒绝

2023-7-12 21:03:37
你好,matlab报错无法识别函数怎么办
二维码

扫码加我 拉你入群

请注明:姓名-公司-职位

以便审核进群资格,未注明则拒绝

2023-7-12 21:04:23
你好,系统报错无法识别函数怎回事
二维码

扫码加我 拉你入群

请注明:姓名-公司-职位

以便审核进群资格,未注明则拒绝

点击查看更多内容…
相关推荐
栏目导航
热门文章
推荐文章

说点什么

分享

扫码加好友,拉您进群
各岗位、行业、专业交流群