行业主要上市公司:顺丰控股(002352.SZ)、京东集团-SW(09618.HK)、广汇物流(600603.SH)、獐子岛(002069.SZ)、海容冷链(603187.SH)等。
本文核心数据:中国冷链物流行业上市公司业绩、中国冷链物流行业上市公司区域分布
1、政策历程图
从国家层面的政策出台进程来看,我国国家层面的冷链物流指导性政策的出台时间相对较晚。由于冷链物流行业布局投入较大的特点,随着我国现代化农业的不断发展,直到“十二五”时期,政府才出台了相关指导性政策,从国家层面对冷链物流行业的发展进行规划。

2、国家层面政策汇总及解读
——国家层面冷链物流政策汇总
冷链物流作为农业现代化进程中的重要环节,其发展与国家现代化农业的发展相辅相成,同时,冷链物流的发展对于改善食品质量安全和城乡居民的营养与健康具有重要的现实意义。近年来,随着我国经济技术水平和居民消费水平的提高,冷链物流业正在蓬勃发展,引起了产业资本和各级政府的高度关注。






——国家层面冷链物流行业发展目标解读
2022年3月,国家发改委正式发布了《“十四五”冷链物流发展规划》,在规划中明确规定了我国冷链物流行业短期与中长期发展目标:
到2025年,初步形成衔接产地销地、覆盖城市乡村、联通国内国际的冷链物流网络,基本建成符合我国国情和产业结构特点、适应经济社会发展需要的冷链物流体系,调节农产品跨季节供需、支撑冷链产品跨区域流通的能力和效率显著提高,对国民经济和社会发展的支撑保障作用显著增强。
展望2035年,全面建成现代冷链物流体系,设施网络、技术装备、服务质量达到世界先进水平,行业监管和治理能力基本实现现代化,有力支撑现代化经济体系建设,有效满足人民日益增长的美好生活需要。

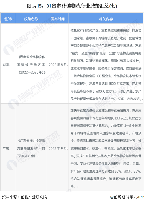
3、31省市层面政策汇总及解读
——31省市层面冷链物流行业汇总
2022年国家出台了我国冷链物流行业“十四五”时期的总体规划路线,基于此,我国各省市纷纷结合自身物流业发展情况,因地制宜制定了本地发展策略。









——31省市冷链物流行业发展目标
“十四五”期间,我国各省市冷链物流行业的主要发展目标包括增建冷链物流基础设施,完善冷链物流体系布局,实现冷链物流绿色化运输等。





更多本行业研究分析详见前瞻产业研究院《
中国冷链物流行业市场前瞻与投资战略规划分析报告》,同时前瞻产业研究院还提供产业大数据、产业研究、产业规划、园区规划、产业招商、产业图谱、产业链咨询、技术咨询、IPO募投可研、IPO业务与技术撰写、IPO工作底稿咨询等解决方案。