全部版块 我的主页
论坛 数据科学与人工智能 数据分析与数据科学 数据分析与数据挖掘
793 0
2023-05-25
行业主要上市公司:融捷健康(300247)、鱼跃医疗(002223)、以岭药业(002603)、凤凰股份(600716)等
本文核心数据:养老机构数量、养老产业市场规模、家政服务市场规模、养老用品市场规模
供给不足,养老需求尚难满足
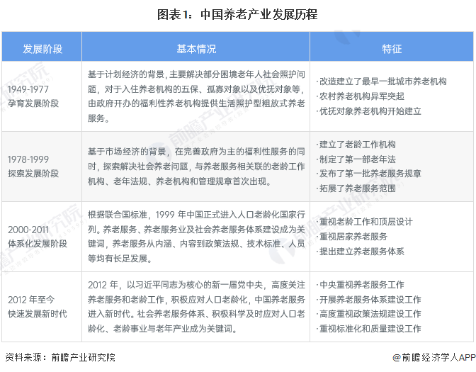
根据我国老龄人口增长趋势来看,中国将于2024至2026年进入深度老龄化社会,伴随着我国老龄人口的增长,我国的养老相关产业也经历了几个大的发展阶段:

20230524-8f402c54211cd318.png



截止2022年,我国65岁及以上人口比重达到14.9%,人口老龄化程度已高于世界平均水平(65岁及以上人口占比9.3%)。庞大的老龄群体带来的养老需求日渐旺盛,但结合我国提出的“9073”养老模式结构,当前我国养老格局尚不够完善,目前我国居家养老占市场份额96%,社区养老占3%,机构养老占1%,养老市场还无法完全满足我国老年人养老需求。

20230524-d686a4350ef973c5.png



根据国家统计局的数据,近年来我国老龄化人口占比不断上升,65岁以上的老龄化人口比例从2015年的9.3%上涨至2022年的14.9%,上涨了5.6个百分点。

20230524-acc3004dd0d11939.png


从2018到2022年一季度,全国养老服务机构数量虽然由16万增长至36万,但是相对于庞大的市场需求来说仍有继续上涨的空间。另外,面对我国居民消费升级的变化和健康需求的扩大,更需要多样化、专业化、针对性的市场开发,机构养老除了数量上的增长外,服务质量也亟待提高。

20230524-24ec44acd96dcd5a.png



需求持续上升,预计市场规模持续扩大
随着老龄化趋势不断加速,中国养市场一直保持着较高增长。2022年中国养老市场规模已超9.4万亿。由于中产阶级养老意识的逐渐扩大,对养老服务需求将进一步提升,预计到2028年,我国养老市场规模或将达到30万亿。

20230524-453c2a19c7524c75.png


更多行业相关数据请参考前瞻产业研究院《中国养老产业(银发经济)发展前景与投资战略规划分析报告》,同时前瞻产业研究院还提供产业大数据、产业研究、产业规划、园区规划、产业招商、产业图谱、产业链咨询、技术咨询、IPO募投可研、IPO业务与技术撰写、IPO工作底稿咨询等解决方案。
二维码

扫码加我 拉你入群

请注明:姓名-公司-职位

以便审核进群资格,未注明则拒绝

相关推荐
栏目导航
热门文章
推荐文章

说点什么

分享

扫码加好友,拉您进群
各岗位、行业、专业交流群