经管之家App
让优质教育人人可得
立即打开
全部版块
我的主页
›
论坛
›
新商科论坛 四区(原工商管理论坛)
›
行业分析报告
《视频号新机遇》白皮书 自媒体人与业内人士看法整合
楼主
老章鱼加葱
301
0
收藏
2023-08-07
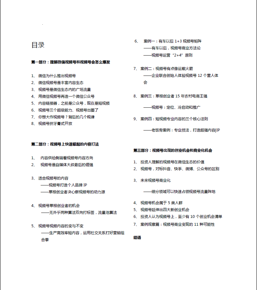
《视频号新机遇》白皮书 自媒体与业内人士看法整合。(1.50mb)总共3部分:理解微信视频号和视频号会怎么爆发、视频号上快速崛起的内容打法、视频号出现的创业机会和商业化机会。
附件列表
《视频号新机遇》白皮书 自媒体与业内人士看法整合.pdf
大小:1.5 MB
只需: 4 个论坛币
马上下载
扫码加我 拉你入群
请注明:姓名-公司-职位
以便审核进群资格,未注明则拒绝
相关推荐
On the Robustness of Unit Root Tests in the Presence of Double Unit Roots
栏目导航
行业分析报告
经管文库
经管高考
R语言论坛
stata专版
文献求助专区
热门文章
通用指标与场景指标:CDA数据分析师的核心分 ...
2024年合集 ESG评级数据大全(彭博 华证 Wi ...
中国企业高质量发展展望穿越周期与聚力创新
复变函数专题选讲
《那年2003:我双手插兜,搞钱不知什么叫对 ...
在概率与代码之间:Agent Skills 是 AI 的枷 ...
CDA数据分析脱产就业班于2026年3月7日开班! ...
参数估计:CDA数据分析师的核心推断工具,用 ...
GeoSaaS永久会员版
全国国土利用现状、耕地、园地、林地分布等 ...
推荐文章
2026JG学术冬训营:从Stata初高到Python机器 ...
【必看】【本版版规,欢迎发悬赏贴求助】
【新课】26年3月|Gemini辅助论文写作与数据 ...
关于如何利用文献的若干建议
关于学术研究和论文发表的一些建议
关于科研中如何学习基础知识的一些建议 (一 ...
一个自编的经济学建模小案例 --写给授课本科 ...
AI智能体赋能教学改革: 全国AI教育教学应用 ...
2025中国AIoT产业全景图谱报告-406页
关于文献求助的一些建议
说点什么
分享
微信
QQ空间
QQ
微博
扫码加好友,拉您进群
各岗位、行业、专业交流群