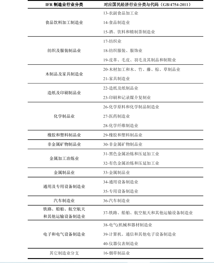
根据国际机器人联合会(International Federation of Robotics, IFR)的统计口径,主要涉及的14个制造业细分行业的英文名称如下:
1. Motor vehicles and trailers (汽车及挂车制造)
2. Electrical equipment (电气设备制造)
3. Machinery (机械制造)
4. Computer and office equipment (计算机和办公设备制造)
5. Medical & optical instruments (医疗与光学仪器制造)
6. Rubber and plastics products (橡胶和塑料制品制造)
7. Food, beverages and tobacco (食品、饮料及烟草制品制造业)
8. Chemicals and chemical products (化学原料及化学制品制造)
9. Basic metals and fabricated metal products (黑色金属冶炼和压延加工业以及有色金属冶炼和压延加工业,包括金属制品业)
10. Non-metallic mineral products (非金属矿物制品业)
11. Pharmaceuticals (医药制造业)
12. Textiles, wearing apparel, leather goods (纺织、服装及皮革制品制造)
13. Wood and wood products (木材加工及家具制造业)
14. Printing and recorded media reproduction (印刷和记录媒介复制)
以上这些行业的英文名称与中文名称相对应,但在具体匹配到国民经济行业分类时可能需要进一步细分。希望这能帮助你理解IFR在不同制造业领域的应用情况。
此文本由CAIE学术大模型生成,添加下方二维码,优先体验功能试用