经管之家App
让优质教育人人可得
立即打开
全部版块
我的主页
›
论坛
›
提问 悬赏 求职 新闻 读书 功能一区
›
经管文库(原现金交易版)
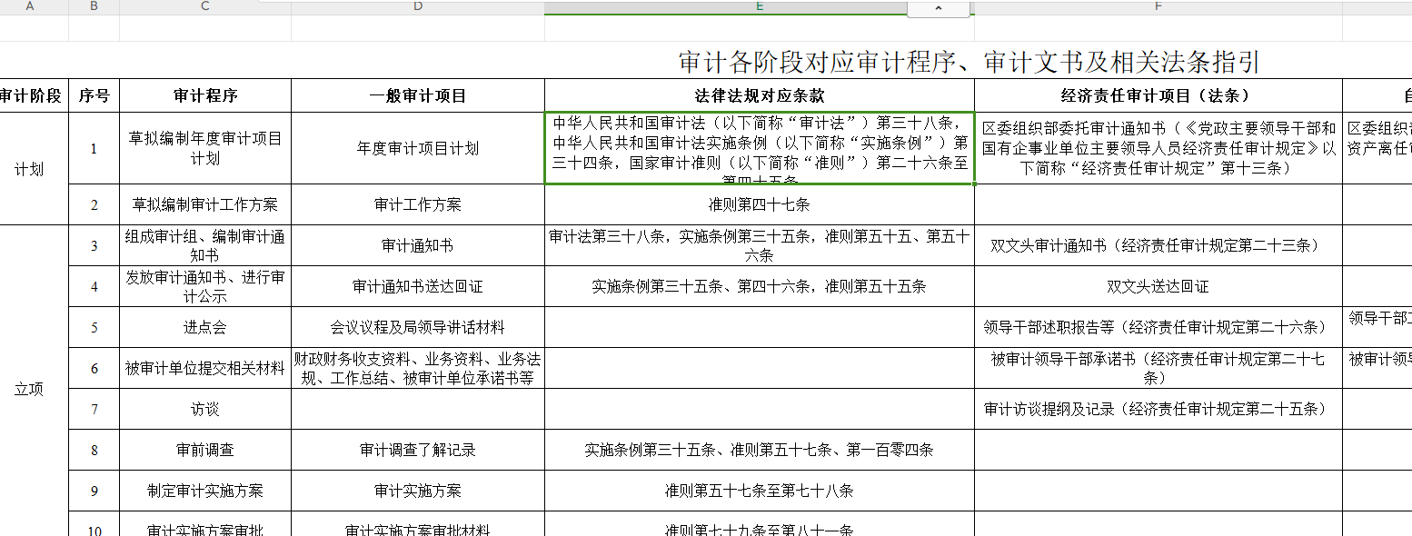
审计各阶段对应审计程序、审计文书及相关法条指引
楼主
走出
209
0
收藏
2023-09-21
计划
1
草拟编制年度审计项目计划
年度审计项目计划
中华人民共和国审计法(以下简称“审计法”)第三十八条,中华人民共和国审计法实施条例(以下简称“实施条例”)第三十四条,国家审计准则(以下简称“准则”)第二十六条至第四十五条
2
草拟编制审计工作方案
审计工作方案
准则第四十七条
审计各阶段对应审计程序、审计文书及相关法条指引.xlsx
大小:(15.17 KB)
只需: RMB 11元
马上下载
扫码加我 拉你入群
请注明:姓名-公司-职位
以便审核进群资格,未注明则拒绝
栏目导航
经管文库
爱问频道
stata专版
行业分析报告
文献求助专区
数据交流中心
热门文章
金融业发展的挑战和机遇
奇瑞2025年出口汽车超134.4万辆 蝉联中国车 ...
半年内连中2次彩票大奖
展望2026:学术智能体即将崛起?
CDA数据分析师:以数据思维赋能企业管理,驱 ...
CDA全国考点信息一览(更新于2025年12月10日 ...
Wooldridge的最新版Introductory Econometr ...
CDA Level III 认证考试大纲重磅更新并启用 ...
AI4S回归白盒符号主义,清华等联合发布SR-L ...
CDA数据分析脱产就业班于2025年12月08日开班 ...
推荐文章
26年寒假天津站|Gemini论文写作&数据分析 ...
2026JG学术冬训营:从Stata初高到Python机器 ...
关于如何利用文献的若干建议
关于学术研究和论文发表的一些建议
关于科研中如何学习基础知识的一些建议 (一 ...
一个自编的经济学建模小案例 --写给授课本科 ...
AI智能体赋能教学改革: 全国AI教育教学应用 ...
2025中国AIoT产业全景图谱报告-406页
关于文献求助的一些建议
几种免费下载文献的方法----我的文献应助经
说点什么
分享
微信
QQ空间
QQ
微博
扫码加好友,拉您进群
各岗位、行业、专业交流群