全部版块 我的主页
论坛 提问 悬赏 求职 新闻 读书 功能一区 经管文库(原现金交易版)
159 0
2023-11-04
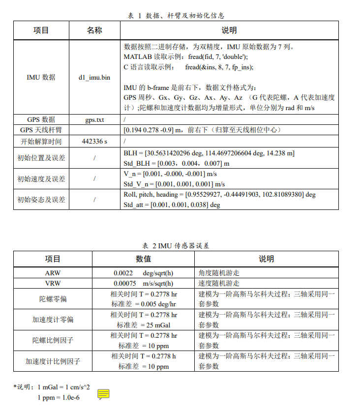
GNSS+INS松组合数据+CPP代码C语言程序源代码
GNSS+INS松组合数据+C语言代码 GNSS+INS松组合数据+C语言代码GNSS+INS松组合数据+C语言代码 GNSS+INS松组合数据+C语言代码


GNSS+INS松组合数据+C语言代码 GNSS+INS松组合数据+C语言代码GNSS+INS松组合数据+C语言代码 GNSS+INS松组合数据+C语言代码



a542ca85977df70063785b5c2a9c28f.png


d2c544d2a58734f7af26b9851715f95.png


二维码

扫码加我 拉你入群

请注明:姓名-公司-职位

以便审核进群资格,未注明则拒绝

栏目导航
热门文章
推荐文章

说点什么

分享

扫码加好友,拉您进群
各岗位、行业、专业交流群