经管之家App
让优质教育人人可得
立即打开
全部版块
我的主页
›
论坛
›
提问 悬赏 求职 新闻 读书 功能一区
›
经管文库(原现金交易版)
软件测试开发校招面试题汇总程序员Java数据库C++操作系统计算机原理计算机网络
楼主
yusb
243
0
收藏
2023-11-27
软件测试开发校招面试题汇总
程序员
Java数据库C++操作系统计算机原理计算机网络
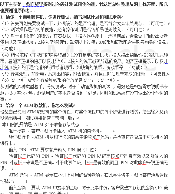
主要是总结校招面试过程中涉及到的面试题,方便大家应对面试中遇到的问题,包括Java、数据库、C++、操作系统、计算机原理、计算机网络等,共计九十多页,程序员面试必备
软件测试开发校招面试题汇总程序员Java数据库C++操作系统计算机原理计算机网络.zip
大小:(1.81 MB)
只需: RMB 19元
马上下载
本附件包括:
面试题总结及问题解析.docx
扫码加我 拉你入群
请注明:姓名-公司-职位
以便审核进群资格,未注明则拒绝
栏目导航
经管文库(原现金交易版)
求助成功区
休闲灌水
行业分析报告
学术道德监督
悬赏大厅
热门文章
参数估计:CDA数据分析师的核心推断工具,用 ...
通用指标与场景指标:CDA数据分析师的核心分 ...
2024年合集 ESG评级数据大全(彭博 华证 Wi ...
技术趋势2026
复变函数专题选讲
表格结构数据特征与CDA数据分析师:精准适配 ...
CDA 认证考试大纲 2025 重磅更新:一二级考 ...
在概率与代码之间:Agent Skills 是 AI 的枷 ...
CDA数据分析脱产就业班于2026年3月7日开班! ...
失去的三十年:平成日本经济史(【日】野口 ...
推荐文章
2026JG学术冬训营:从Stata初高到Python机器 ...
【必看】【本版版规,欢迎发悬赏贴求助】
【新课】26年3月|Gemini辅助论文写作与数据 ...
关于如何利用文献的若干建议
关于学术研究和论文发表的一些建议
关于科研中如何学习基础知识的一些建议 (一 ...
一个自编的经济学建模小案例 --写给授课本科 ...
AI智能体赋能教学改革: 全国AI教育教学应用 ...
2025中国AIoT产业全景图谱报告-406页
关于文献求助的一些建议
说点什么
分享
微信
QQ空间
QQ
微博
扫码加好友,拉您进群
各岗位、行业、专业交流群