全部版块 我的主页
论坛 提问 悬赏 求职 新闻 读书 功能一区 经管文库(原现金交易版)
315 0
2023-12-27
中国海外上市公司基本信息数据股票总览1949-2023行业名称上市交易所发行数量发行价格筹资总额


数据区间:中国海外上市公司基本信息 1949-2022年;中国海外上市公司股票总览1972-2023年

数据来源:CN中国R研究DS
主要指标:
中国海外上市公司股票总览1972-2023年:
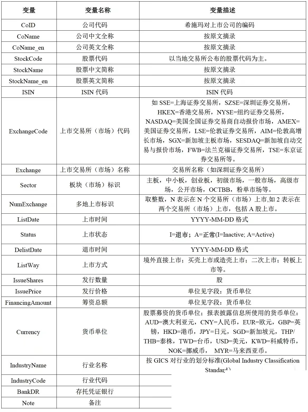
公司代码        公司中文全称        股票代码        上市交易所(市场)代码        多地上市标识        上市时间        公司英文全称        股票中文简称        股票英文简称        ISIN代码        上市交易所(市场)名称        板块(市场)标识        上市状态        退市时间        上市方式        发行数量        发行价格        筹资总额        货币单位        行业名称        行业代码        存托凭证银行        备注
中国海外上市公司基本信息 1949-2022年:
公司代码        公司中文全称        公司成立日期        公司英文全称        金融行业标记        CEO        董事长        董秘        主要往来银行        审计事务所        注册地址        公司网址        联系电话        传真        电邮




8c4eeab578da11dbfdd39af4fa5a4b6.png


3cb240dc41f89c75e39fb377c0d5ce4.png


158cdbf7c4cc0c9f9572e3c4493fb83.jpg a595624fc10ee1aded9d32c5a5576c1.jpg




二维码

扫码加我 拉你入群

请注明:姓名-公司-职位

以便审核进群资格,未注明则拒绝

相关推荐
栏目导航
热门文章
推荐文章

说点什么

分享

扫码加好友,拉您进群
各岗位、行业、专业交流群