全部版块 我的主页
论坛 数据科学与人工智能 数据分析与数据科学 数据分析师(CDA)专版
1640 11
2024-03-04

曾经报名了考试,买了教程辅导书,却因为各种原因没有坚持学习,这样的经历可能让你感到沮丧和失望。但是,失败并不代表终结,而是迈向成功的必经之路。为了帮助大家能够快速学习考试相关知识,特别为CDA LEVEL I考试的人员开设了《CDA Level I 实操训练营》。


CDA Level I 实操训练营旨在帮助那些希望零基础学习业务数据分析技能的在职人员以及希望参与CDA LEVEL I考试的人员。我们将提供专业的指导和支持,让您系统学习相关知识,掌握考试技巧,从而顺利通过考试。


| 课程介绍

本课程适合零基础学员学习,课程设计遵循循序渐进的教学规律,包含Excel、PowerBI、SQL 数据库、统计学基础等工具与理论课程模块,同时包含大量基于实际业务场景的各行业实战项目案例,比如通过制作客户运营分析仪表板实现客户价值分析、挖掘潜在客户、监控电商运营指标等,提升电商运营效益。课程技能覆盖各行业的业务数据分析岗、数据运营岗、数据产品岗、数据营销岗等数据分析专项技能岗所要求的技能,同时适用于财务数据分析、人力资源数据分析等数据赋能岗。

v2-854e4df2241d13d497cc988b99386d78_720w.webp.jpg



| 面向人群

人人皆需的职场数据思维与通用数据技能

v2-f28dea8e33bfa493497bf0f6dd61f8ca_720w.webp.jpg

| 就业岗位

商业数据分析师: 商业数据分析师专注于利用数据和统计模型来解决商业问题。他们分析市场趋势、消费者行为和竞争对手情况,为企业制定战略决策提供支持。


业务数据分析师: 业务数据分析师主要关注业务方面的数据分析,帮助企业了解其运营状况、产品销售情况等。他们通过数据分析为业务部门提供决策支持。


初级数据分析师: 初级数据分析师是在数据分析领域刚刚入门的新手或初学者,具有基础的数据分析技能,正在逐步学习和积累实践经验。


SQL数据分析师: SQL数据分析师专注于使用SQL编程语言进行数据查询、处理和分析。他们通常在数据库管理、数据清洗和数据提取方面有着深入的专业知识。


BI数据分析师: BI数据分析师负责使用商业智能工具和技术来分析企业数据,并生成报表、仪表板等可视化内容,帮助业务决策者更好地理解数据并做出战略性决策。


数据产品运营: 数据产品运营负责分析产品数据、用户行为和市场趋势,以改进和优化数据驱动型产品的性能,提高用户体验和产品价值。


数字市场营销: 数字市场营销重点关注数字渠道和工具,利用数据分析技能来优化营销活动、精准定位目标受众,并评估市场营销策略的效果。


| 学习建议

通过预习视频掌握数据分析工具及数据分析业务思维,按照课程设置分模块学习,数据工具使用,数据分析理论掌握,理解并运用数据库,输出可视化报告。


| 课程时长

预习 14 小时 直播 54 小时


| 涉及技能

Excel、SQL、Power BI


| 学习方式

直播+录播


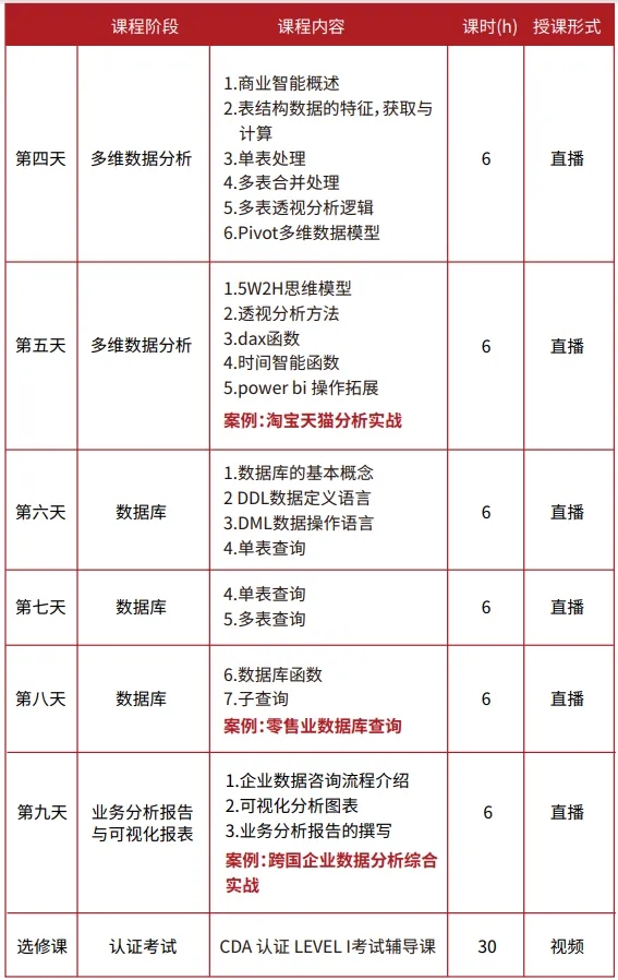
| 课程大纲
v2-8ad404cbc7591c77453a8db8c86242e8_720w.webp.jpg v2-86bc89953bd954f4e38ef80c6b617d6e_720w.webp.jpg

| 最后

在这个快节奏、信息爆炸的时代,数据分析能力已经成为了每个职场人必备的技能。无论您是初入职场的新人,还是资深业务前台人员,通过参与我们的《CDA一级实操训练营》,都将能够显著提升您的数据分析能力,从而更好地应对工作中的各种挑战。


我们的课程体系设计科学合理,从Excel预习视频到Power BI预习视频,从基础数学预习视频到业务分析方法论,涵盖了数据分析的各个方面,帮助您构建完整的数据分析知识体系。此外,还特别安排了多个实战案例,如人力资源分析之考勤数据分析、复购分析实战、淘宝天猫分析实战以及零售业数据库查询等,让您在实战中检验所学,真正做到学以致用。


想要提升自己的数据分析能力,想要在职场中脱颖而出,那么就不要错过我们的《CDA一级实操训练营》。现在购买课程,您将享受到超值优惠。机会难得,赶快行动吧!


数据分析不仅仅是一项技能,更是一种思维方式。通过我们的课程学习,能够培养出独特的数据思维,从而更好地应对工作中的各种挑战。让我们一起成为数据分析领域的佼佼者吧!

block_picture_1622015951.png_version=22.4.png

扫码回复"实操班",咨询课程




二维码

扫码加我 拉你入群

请注明:姓名-公司-职位

以便审核进群资格,未注明则拒绝

全部回复
2024-3-4 10:05:09
CDA LEVEL I考试的学习视频《CDA Level I 实操训练营》
二维码

扫码加我 拉你入群

请注明:姓名-公司-职位

以便审核进群资格,未注明则拒绝

2024-3-4 10:05:46
曾经报名了考试,买了教程辅导书,却因为各种原因没有坚持学习
二维码

扫码加我 拉你入群

请注明:姓名-公司-职位

以便审核进群资格,未注明则拒绝

2024-3-4 10:06:09
买了书看不进去呢
二维码

扫码加我 拉你入群

请注明:姓名-公司-职位

以便审核进群资格,未注明则拒绝

2024-3-4 13:16:41
二维码

扫码加我 拉你入群

请注明:姓名-公司-职位

以便审核进群资格,未注明则拒绝

2024-3-4 17:34:19
谢谢分享!
二维码

扫码加我 拉你入群

请注明:姓名-公司-职位

以便审核进群资格,未注明则拒绝

点击查看更多内容…

分享

扫码加好友,拉您进群
各岗位、行业、专业交流群