全部版块 我的主页
论坛 计量经济学与统计论坛 五区 数据交流中心 数据求助
6614 6
2024-04-15
我现在在用CFPS2012-2020五年的家庭经济问卷(famecon)数据挑选变量后预计合成一份家庭面板,其中每一年家庭经济问卷(famecon)提供的的权数变量如下:(1)2012年:
fswt_natcs12——家庭横截面权数:全国总样本
fswt_rescs12——家庭横截面权数:全国再抽样样本
fswt_natpn1012——家庭面板权数:全国总样本
fswt_respn1012——家庭面板权数:全国再抽样样本
(2)2014年:
fswt_natcs16——CFPS2014家庭横截面权数:全国总样本
fswt_rescs16——CFPS2014家庭横截面权数:全国再抽样样本
fswt_natpn1016——CFPS2014家庭面板权数:全国总样本
fswt_respn1016——CFPS2014家庭面板权数:全国再抽样样本

(3)2016年:
fswt_natcs16——CFPS2016家庭横截面权数:全国总样本
fswt_rescs16——CFPS2016家庭横截面权数:全国再抽样样本
fswt_natpn1016——CFPS2016家庭面板权数:全国总样本
fswt_respn1016——CFPS2016家庭面板权数:全国再抽样样本
(4)2018:
fswt_natcs18n——CFPS2018家庭横截面权数(标准化)
(5)2020:
fswt_natcs20n——CFPS2020家庭横截面权数(标准化)-无回答权数
fswtps_natcs20n——CFPS2020家庭横截面权数(标准化)-事后分层权数
看了CFPS数据的用户手册,和网上好多官方回复疑问,大概搞明白的是,家庭横截面权数是用于单个年份的分析,家庭面板权数是用于追踪数据的分析,因此初步断定我的数据适合于面板权数。但是面板权数(基于资料的表述我认为它等同于追踪权数)是只对基因成员有值,我最终合并成的一定是个混合面板数据,且我的数据还不包含2010年,那么我该怎么用这些权数呢?
基于搜集到的资料,我想到的使用方案有两种:
1、因为是追踪数据所以只使用最后一年的面板权数;
2、使用每一年同样的面板数据,也就是fswt_natpn1012、fswt_natpn1014、fswt_natpn1016。
以上两个方案的共同问题是CFPS从2018年开始就不提供家庭面板数据了,这就造成这些权数在我的5年内不可比。
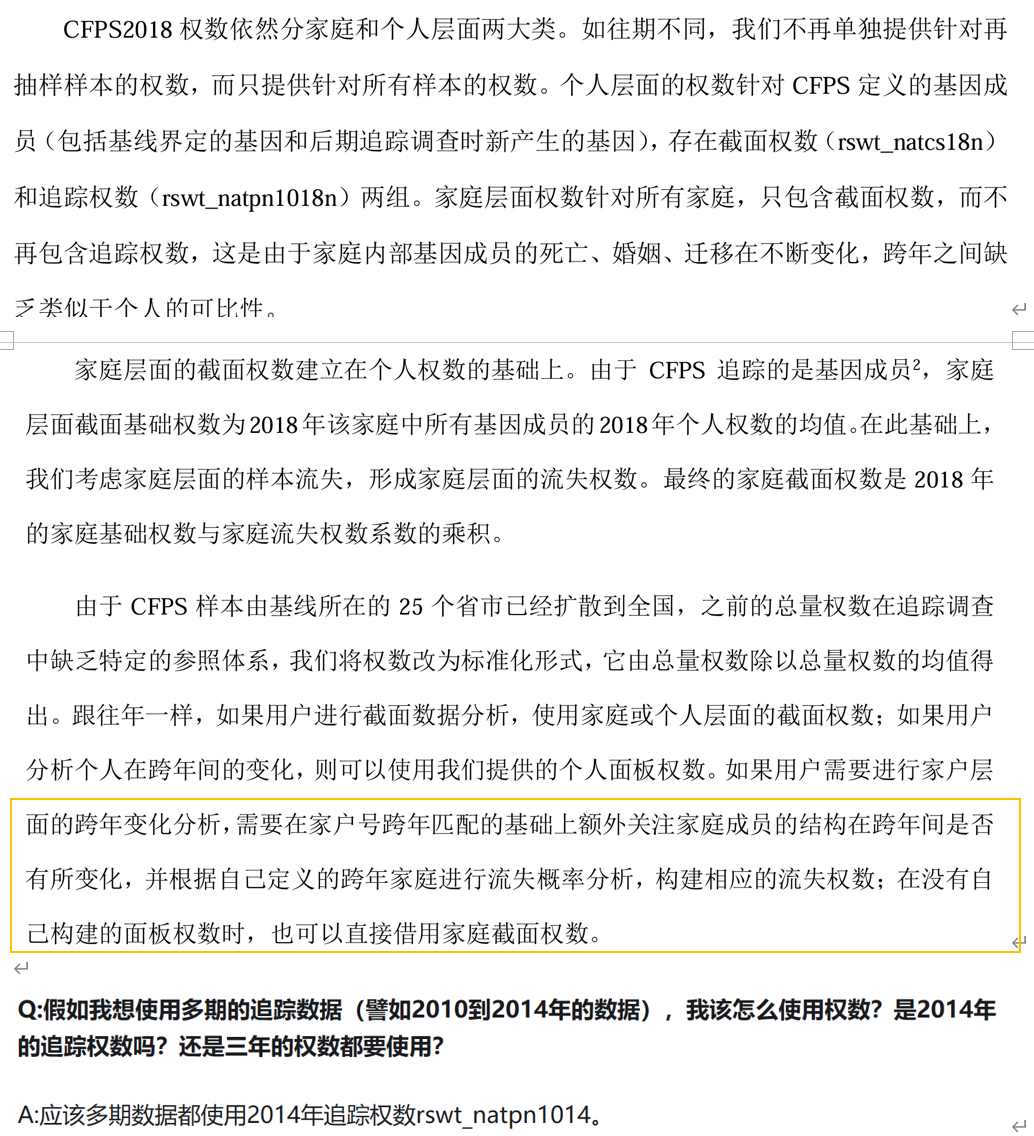
所以说还是不明白权数应该怎么用,希望有同样用过这个数据的友友看到之后给点解答,先在此表示感谢。另外附上我开头说过的搜集到的资料吧。 2 1 3
二维码

扫码加我 拉你入群

请注明:姓名-公司-职位

以便审核进群资格,未注明则拒绝

全部回复
2024-4-20 16:56:12
同问同问,也遇到了这个问题
二维码

扫码加我 拉你入群

请注明:姓名-公司-职位

以便审核进群资格,未注明则拒绝

2024-9-5 17:17:36
在使用中国家庭追踪调查(China Family Panel Studies,简称 CFPS)数据时,选择合适的权重非常重要。根据你的描述,你有横截面权重和面板权重两种类型,并区分了总样本和再抽样样本。

1. **横截面权重** (`fswt_natcs12`, `fswt_rescs12` 等):这类权重主要用于分析单一年份的数据。它确保你的样本在该年份内代表全国或特定地区的人口结构,通常用于描述性统计和进行某一时间点的社会经济状况分析。

   - `fswt_natcs12`: 适用于使用2012年的数据做横截面分析时加权。
   - `fswt_rescs12`: 如果你选择分析再抽样样本,则应使用这个权重。

2. **面板权重** (`fswt_natpn1012`, `fswt_respn1012` 等):这些权重用于面板数据分析,即追踪同一家庭在不同年份的数据。面板权重考虑了时间维度的变化和样本流失情况,确保在多年度分析中保持代表性。

   - `fswt_natpn1012`: 适用于使用2012年的数据做面板(多时期)分析时加权。
   - `fswt_respn1012`: 同理,这是再抽样样本的面板权重。

**如何选择**:

- 如果你正在做横截面研究或比较不同年份的某一年的数据,则使用相应的横截面权重。
- 若要进行面板数据(多时期)分析,追踪家庭在多个时间点的变化,应选用面板权重。这尤其适用于研究家庭经济状况随时间变化的趋势。

对于你的具体问题,如果你打算合成一个家庭面板来分析跨年的家庭经济变化,你应该选择面板权数,并且根据你对总样本或再抽样样本的偏好进行选择。通常情况下,使用全国总样本的面板权重 (`fswt_natpn1016` 等) 可以获得更广泛和具有代表性的结果。

在Stata等统计软件中,你可以通过 `svyset` 命令来设定你的数据为调查数据,并指明对应的权数变量。这样,在后续的分析中,软件会自动使用该权数进行加权处理。例如:

```
use your_dataset, clear
svyset [pw = fswt_natpn1016] // 假设你正在分析2016年的数据,并选择全国总样本的面板权重。
```

这样设置后,你可以使用 `svy:` 前缀来运行加权统计命令。

此文本由CAIE学术大模型生成,添加下方二维码,优先体验功能试用



二维码

扫码加我 拉你入群

请注明:姓名-公司-职位

以便审核进群资格,未注明则拒绝

2024-10-11 21:11:58
请问解决了吗,同问

二维码

扫码加我 拉你入群

请注明:姓名-公司-职位

以便审核进群资格,未注明则拒绝

2024-11-2 11:42:11
赵安豆 发表于 2024-9-5 17:17
在使用中国家庭追踪调查(China Family Panel Studies,简称 CFPS)数据时,选择合适的权重非常重要。根据你 ...
感谢!!
二维码

扫码加我 拉你入群

请注明:姓名-公司-职位

以便审核进群资格,未注明则拒绝

2024-11-2 11:43:05
yuyuanyuanyuan 发表于 2024-10-11 21:11
请问解决了吗,同问
我后来暂时没用权数去做了,但肯定不严谨的
二维码

扫码加我 拉你入群

请注明:姓名-公司-职位

以便审核进群资格,未注明则拒绝

点击查看更多内容…
相关推荐
栏目导航
热门文章
推荐文章

说点什么

分享

扫码加好友,拉您进群
各岗位、行业、专业交流群