经管之家App
让优质教育人人可得
立即打开
全部版块
我的主页
›
论坛
›
经管考试 九区
›
经管留学
少走弯路!适合高中出国留学的国家合集
楼主
fqlx
486
1
收藏
2024-04-22
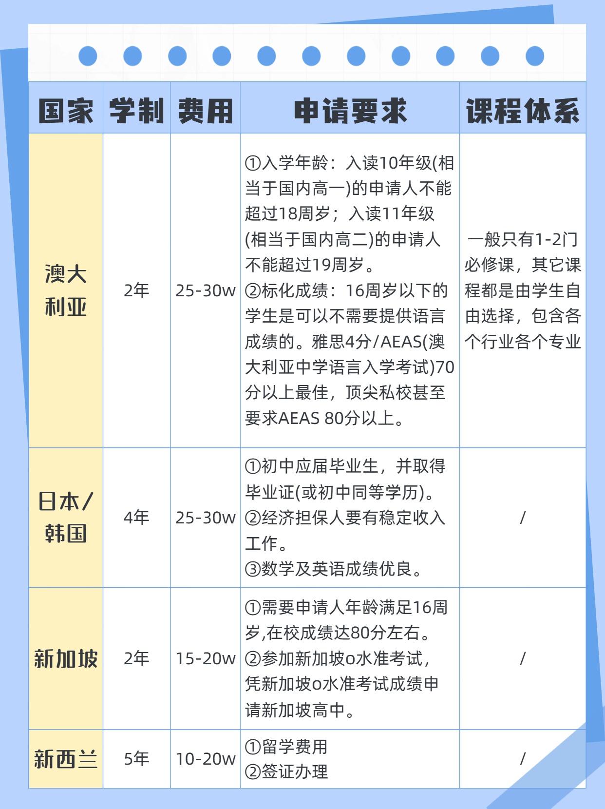
谁说只有高考压力大,中考的压力也不小!近些年,为孩子考虑出国的家长可不少,首先考虑的是学习、发展的问题,其次是学费 、学制等等。今天就整理了各国高中留学的申请要求和体系供大家参考噢~
扫码加我 拉你入群
请注明:姓名-公司-职位
以便审核进群资格,未注明则拒绝
全部回复
沙发
黑丝刘盼
2024-10-18 15:37:12
感谢楼主慷慨分享!
扫码加我 拉你入群
请注明:姓名-公司-职位
以便审核进群资格,未注明则拒绝
相关推荐
少走弯路的10个忠告
少走弯路的十条忠告
应届生少走弯路的十条忠告
少走弯路的10条忠告 !!
有人刚进股市 梦想致富的吗
“少走弯路,少折腾”——中国军改稳中求变
少走弯路的十条忠告
高手之路
为什么要闻过则喜?
如何用精益思维让企业少走弯路?
栏目导航
经管留学
经管文库(原现金交易版)
行业分析报告
爱问频道
经济金融数学专区
求助成功区
热门文章
《信用价值论》社会再生产方程式解读 与在宏 ...
参数估计:CDA数据分析师的核心推断工具,用 ...
通用指标与场景指标:CDA数据分析师的核心分 ...
2024年合集 ESG评级数据大全(彭博 华证 Wi ...
技术趋势2026
人工智能赋能应用实践指南
CAS EXAM6 2023版TIA教材
中国企业高质量发展展望穿越周期与聚力创新
中国企业高质量发展展望穿越周期与聚力创新
人工智能赋能应用实践指南
推荐文章
2026JG学术冬训营:从Stata初高到Python机器 ...
【必看】【本版版规,欢迎发悬赏贴求助】
【新课】26年3月|Gemini辅助论文写作与数据 ...
关于如何利用文献的若干建议
关于学术研究和论文发表的一些建议
关于科研中如何学习基础知识的一些建议 (一 ...
一个自编的经济学建模小案例 --写给授课本科 ...
AI智能体赋能教学改革: 全国AI教育教学应用 ...
2025中国AIoT产业全景图谱报告-406页
关于文献求助的一些建议
说点什么
分享
微信
QQ空间
QQ
微博
扫码加好友,拉您进群
各岗位、行业、专业交流群