全部版块 我的主页
论坛 提问 悬赏 求职 新闻 读书 功能一区 经管文库(原现金交易版)
348 0
2024-06-05

【范围】2000 - 2023 年,共 62,547 条观测值,全部A股上市公司

【注意】这是国 TAI 安已经计算好的结果,因此没有计算过程、计算代码!

【注意】Excel格式和Dta格式都有、都发!


【注意】三个版本都发!!

版本1:未剔除,未缩尾。

版本2:剔除ST、*ST、PT,未缩尾

版本3:在版本2基础上进行1%缩尾处理


点击下方链接购买


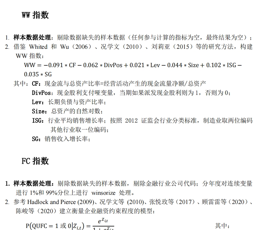
指标如下:

FC指数:数值越大,企业面临的融资约束越大

WW指数:数值越大,企业面临的融资约束越大

KZ指数:数值越大,企业面临的融资约束越大

SA指数:数值越小,企业面临的融资约束越大

SA指数_abs:SA指数的绝对值,数值越大,企业面临的融资约束越大


1.png 2.png 5.png 6.png 7.png 4.png 3.png

二维码

扫码加我 拉你入群

请注明:姓名-公司-职位

以便审核进群资格,未注明则拒绝

栏目导航
热门文章
推荐文章

说点什么

分享

扫码加好友,拉您进群
各岗位、行业、专业交流群