全部版块 我的主页
论坛 经管考试 九区 经管留学
495 1
2024-06-10
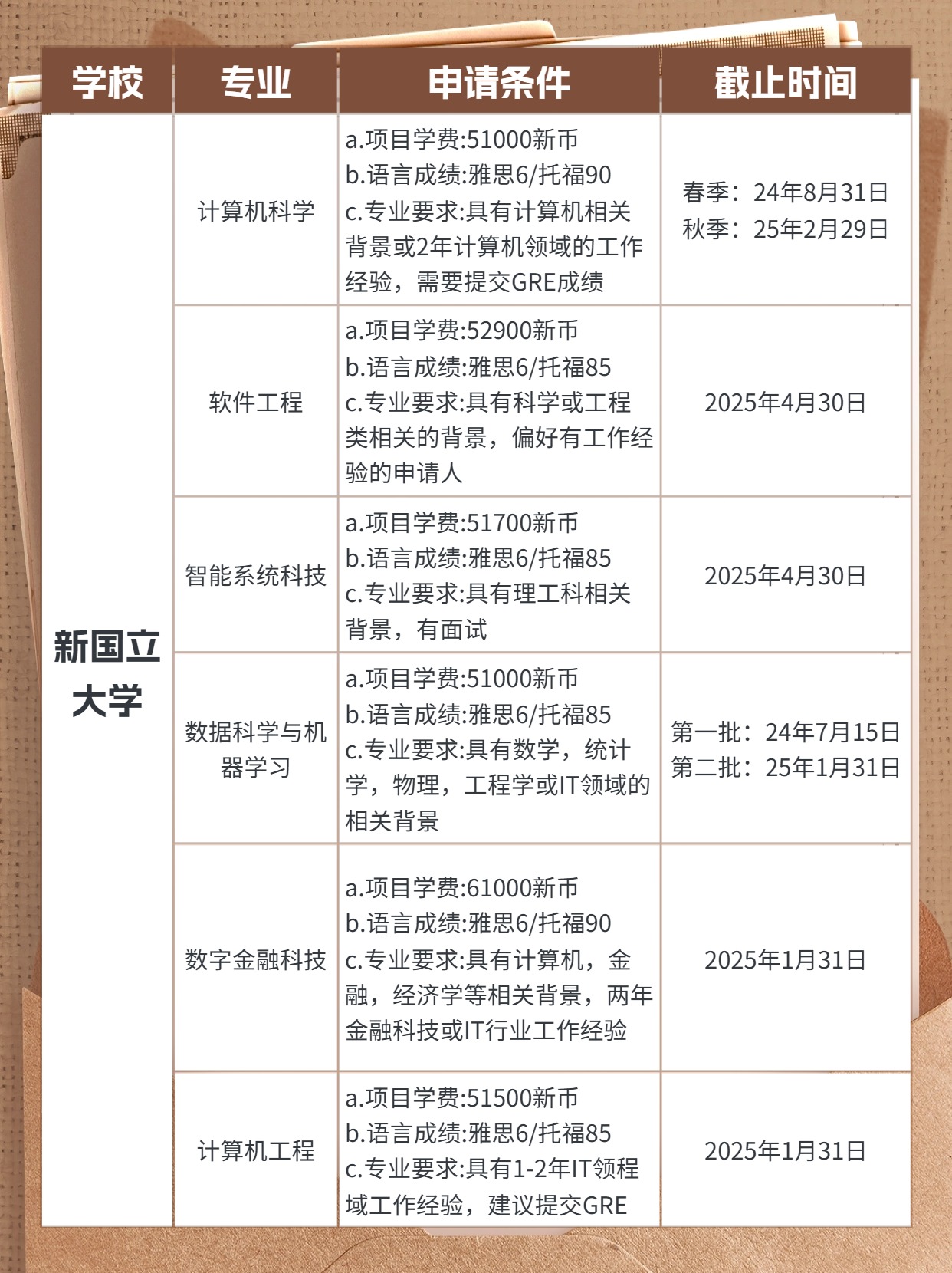
新加坡的计算机专业,比较来说不是特别卷,有很多就业的机会~但因为这里的IT行业并没有英美那么好,因此发展也会比较有限。如果是想提升学历的话,不建议申请私立院校,国内的hr大部分只认“新二"院校!今天就给大家整理了新加坡计算机专业的申请条件和开放时间,一起来看看吧~
稿定设计-2.jpg 稿定设计-3.jpg

二维码

扫码加我 拉你入群

请注明:姓名-公司-职位

以便审核进群资格,未注明则拒绝

全部回复
2024-10-18 18:39:26
感谢楼主慷慨分享!
二维码

扫码加我 拉你入群

请注明:姓名-公司-职位

以便审核进群资格,未注明则拒绝

相关推荐
栏目导航
热门文章
推荐文章

说点什么

分享

扫码加好友,拉您进群
各岗位、行业、专业交流群