全部版块 我的主页
论坛 提问 悬赏 求职 新闻 读书 功能一区 经管文库(原现金交易版)
208 0
2024-06-18
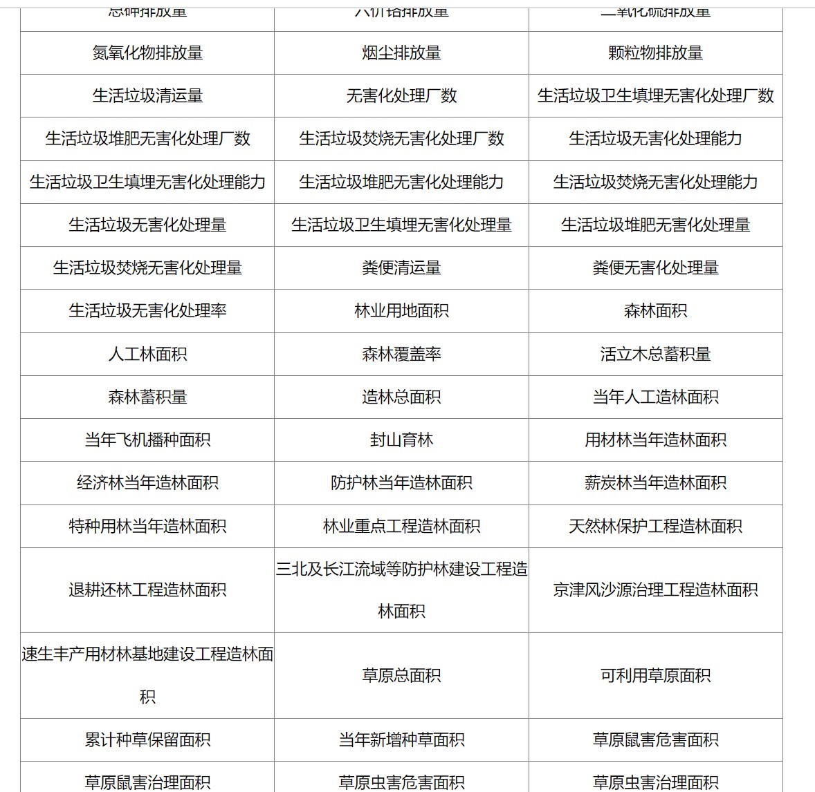
2022-2000各地区(省级)资源和环境189个指标

团队整理了各省环保财政支出、能源、自然资源、污染排放、城市垃圾、环境污染、环境事件和治理等189个相关指标,内含原始数据、线性插值、回归填补三个版本,希望对大家有所帮助

相关数据:中国省级数据库4.5版


一、数据介绍

数据名称:中国地区-资源和环境相关指标

数据范围:31个省份

样本数量:714条

指标范围:189个资源环境相关指标

数据年份:2000-2022年

数据来源:中国省级数据库4.5版


二、数据指标

资源和环境相关一共189个指标,如下

222.jpg 44.jpg 33.jpg 22.jpg 1.jpg


附件列表
二维码

扫码加我 拉你入群

请注明:姓名-公司-职位

以便审核进群资格,未注明则拒绝

相关推荐
栏目导航
热门文章
推荐文章

说点什么

分享

扫码加好友,拉您进群
各岗位、行业、专业交流群