经管之家App
让优质教育人人可得
立即打开
全部版块
我的主页
›
论坛
›
经管考试 九区
›
经管留学
【双非可申】英国金融硕士院校推荐!
楼主
fqlx
509
1
收藏
2024-06-23
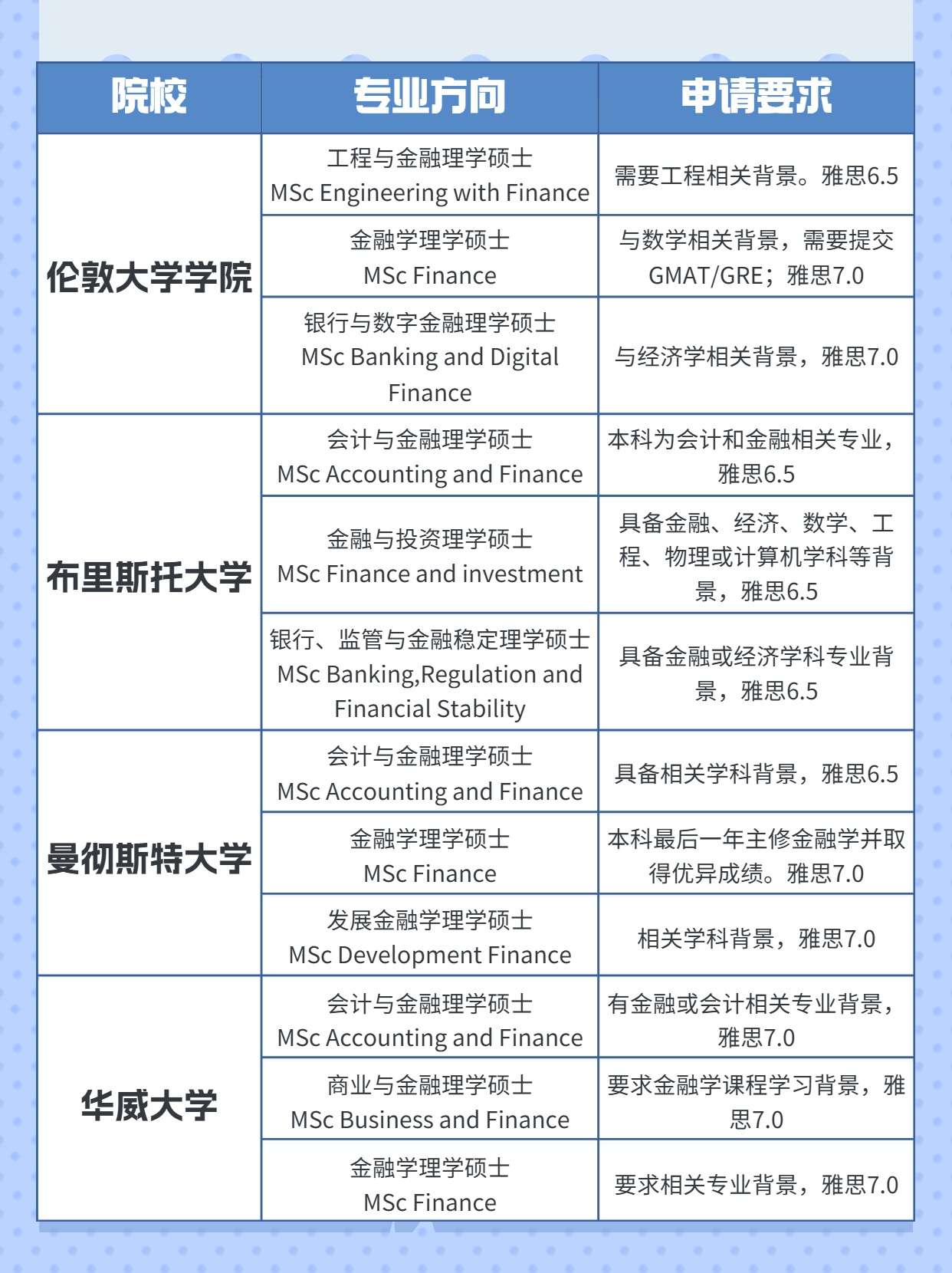
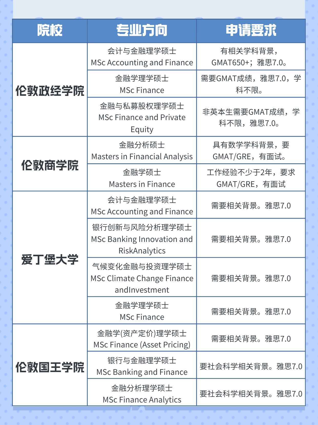
相信很多25fall的同学还在纠结选什么专业或者自己适合什么专业,这篇主要为大家整理出了英国金融学硕士一些院校的开设专业,以及学费的一个整理。<br>
这次整理出的比较热门的院校都是申请难度不算太高,双非宝宝也可以勇敢冲一冲的学校。
扫码加我 拉你入群
请注明:姓名-公司-职位
以便审核进群资格,未注明则拒绝
全部回复
沙发
黑丝刘盼
2024-10-18 19:39:29
感谢楼主慷慨分享!
扫码加我 拉你入群
请注明:姓名-公司-职位
以便审核进群资格,未注明则拒绝
栏目导航
经管留学
学道会
经管文库
stata专版
行业分析报告
文献求助专区
热门文章
【常用DID,24更新!】2000-2024上市公司绿色 ...
OpenClaw+Claude Code丨从"手动科研"到 ...
OpenClaw vs Hermes:一文深入理解两大通用 ...
CDA数据分析脱产就业班在2026年3月7日开班了 ...
从数据源头到商业洞察:CDA数据分析师视角下 ...
斯坦福2026报告:中国AI模型追上美国(英)-4 ...
OpenClaw群虾研究报告
2026年3月宏观经济数据分析
论西方经济学的结构性缺陷与中国经济的破局 ...
IncoDocs-Trade-Guide-2020-P_compressed-P ...
推荐文章
五一充电,学术突围!四大AI赋能王牌课程, ...
关于学术研究和论文发表的一些建议
几种免费下载文献的方法----我的文献应助经
【必看】【本版版规,欢迎发悬赏贴求助】
【新课】26年3月|Gemini辅助论文写作与数据 ...
关于如何利用文献的若干建议
关于科研中如何学习基础知识的一些建议 (一 ...
一个自编的经济学建模小案例 --写给授课本科 ...
AI智能体赋能教学改革: 全国AI教育教学应用 ...
2025中国AIoT产业全景图谱报告-406页
说点什么
分享
微信
QQ空间
QQ
微博
扫码加好友,拉您进群
各岗位、行业、专业交流群