全部版块 我的主页
论坛 提问 悬赏 求职 新闻 读书 功能一区 经管文库(原现金交易版)
298 0
2024-07-05
资源介绍

微信图片_20240705173609.png


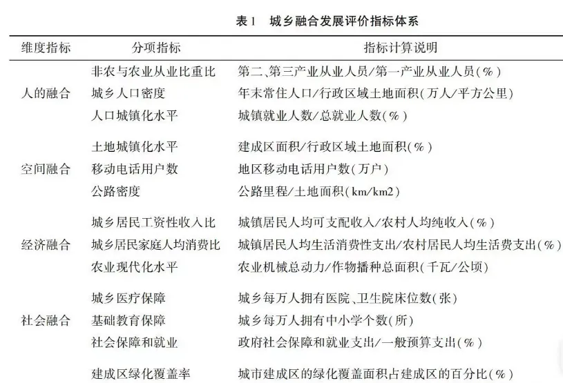
资源名称:城乡融合水平(省级)2011-2021年

数据来源:中国统计年鉴

数据格式:excel是原始数据,dta格式是线性插值后的数据


2.png 3.png 4.png



二维码

扫码加我 拉你入群

请注明:姓名-公司-职位

以便审核进群资格,未注明则拒绝

相关推荐
栏目导航
热门文章
推荐文章

说点什么

分享

扫码加好友,拉您进群
各岗位、行业、专业交流群