全部版块 我的主页
论坛 提问 悬赏 求职 新闻 读书 功能一区 经管文库(原现金交易版)
438 0
2024-07-19
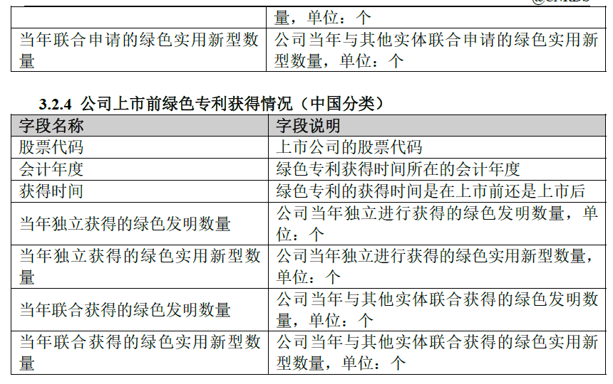
公司上市前专利数据库是结合国家知识产权局专利数据,基于研究上市公司上市前的专利申请和授权情况的目的而开发的专业数据库。
包括公司上市前专利申请与获得、公司上市前绿色专利申请与获得以及公司上市前数字经济专利申请与获得三个模块。其中,公司上市前专利申请与获得模块统计了公司上市前专利申请与获得情况、专利申请后获得情况,以及专利获得年限情况;公司上市前绿色专利申请与获得和公司上市前数字经济专利申请与获得模块分别统计了专利分类号符合《国际绿色专利分类表》、国家知识产权局2023 年8 月印发的《绿色技术专利分类体系》中绿色专利定义,以及符合国家统计局2021 年发布的《数字经济及其核心产业统计分类》中数字经济专利定义的上市公司上市前专利情况。

附件列表
微信图片_20240719165230.png

原图尺寸 31.28 KB

微信图片_20240719165230.png

微信图片_20240719165227.png

原图尺寸 29.29 KB

微信图片_20240719165227.png

微信图片_20240719165224.png

原图尺寸 18.29 KB

微信图片_20240719165224.png

微信图片_20240719165221.png

原图尺寸 141.39 KB

微信图片_20240719165221.png

微信图片_20240719165218.png

原图尺寸 97.54 KB

微信图片_20240719165218.png

微信图片_20240719165214.png

原图尺寸 146.87 KB

微信图片_20240719165214.png

微信图片_20240719165211.png

原图尺寸 107.77 KB

微信图片_20240719165211.png

微信图片_20240719165208.png

原图尺寸 85.77 KB

微信图片_20240719165208.png

微信图片_20240719165205.png

原图尺寸 156.66 KB

微信图片_20240719165205.png

微信图片_20240719165202.png

原图尺寸 46.8 KB

微信图片_20240719165202.png

微信图片_20240719165158.png

原图尺寸 121.55 KB

微信图片_20240719165158.png

微信图片_20240719165152.png

原图尺寸 204.97 KB

微信图片_20240719165152.png

二维码

扫码加我 拉你入群

请注明:姓名-公司-职位

以便审核进群资格,未注明则拒绝

相关推荐
栏目导航
热门文章
推荐文章

说点什么

分享

扫码加好友,拉您进群
各岗位、行业、专业交流群