经管之家App
让优质教育人人可得
立即打开
全部版块
我的主页
›
论坛
›
金融投资论坛 六区
›
金融学(理论版)
›
金融工程(数量金融)与金融衍生品
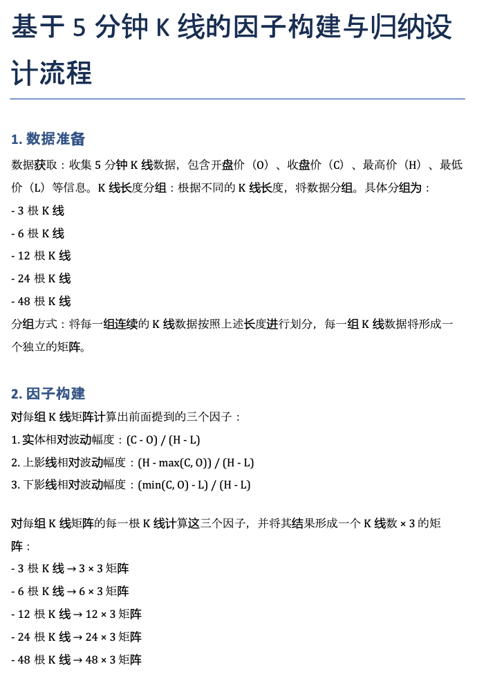
基于5分钟K线的因子构建与归纳设计全流程
楼主
freewalk
544
0
收藏
2024-08-22
附件列表
K_line_factor_design.pdf
大小:104.34 KB
马上下载
基于5分钟K线的因子构建与归纳设计全流程
扫码加我 拉你入群
请注明:姓名-公司-职位
以便审核进群资格,未注明则拒绝
栏目导航
金融工程(数量金融)与金融衍生品
行业分析报告
经管文库(原现金交易版)
财会类
EViews专版
经管考证
热门文章
表格结构数据的核心特征及具象实例解析
毕马威 - 中国内地与香港IPO市场2025年回顾 ...
2026中信里昂风水指数
高教现代数学基础23 矩阵计算六讲 徐树方,钱 ...
求Journal of Computational and Graphical ...
查找文献Digital mapping of soil organic ...
《技术的本质》epub版本
精准匹配,菁英相伴--经管之家单身俱乐部, ...
科研时间70%耗在“下载-复制-粘贴”?零代码 ...
Stata 19.0 Win 安装文件
推荐文章
2026JG学术冬训营:从Stata初高到Python机器 ...
【必看】【本版版规,欢迎发悬赏贴求助】
26年寒假天津站|Gemini论文写作&数据分析 ...
关于如何利用文献的若干建议
关于学术研究和论文发表的一些建议
关于科研中如何学习基础知识的一些建议 (一 ...
一个自编的经济学建模小案例 --写给授课本科 ...
AI智能体赋能教学改革: 全国AI教育教学应用 ...
2025中国AIoT产业全景图谱报告-406页
关于文献求助的一些建议
说点什么
分享
微信
QQ空间
QQ
微博
扫码加好友,拉您进群
各岗位、行业、专业交流群