全部版块 我的主页
论坛 提问 悬赏 求职 新闻 读书 功能一区 经管文库(原现金交易版)
637 0
2024-09-14
1.资料名称:2023-2011年上市公司企业新质生产力数据
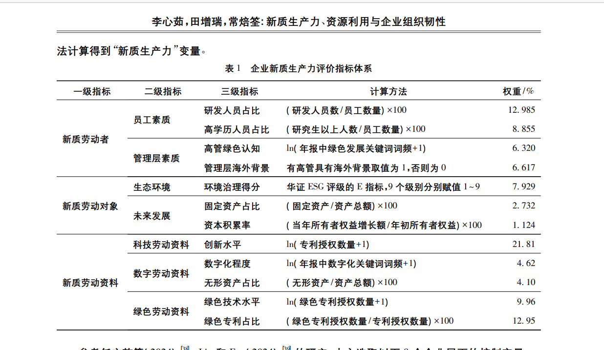
2.测算方式:参考《西部论坛》李心茹(2024)老师的做法,基于数据可获得性对其评价指标进行综合和调整,构建如表 1 所示的企业新质生产力评价指标体系,然后采用熵值法进行测算计算得到“新质生产力”变量,具体指标如下图所示
3.资料范围:4万多个样本,近5000家企业,包括原始数据、计算代码和最终计算结果,大家可以验证一下确保准确性!
4.参考文献:
李心茹,田增瑞,常焙筌.新质生产力、资源利用与企业组织韧性[J].西部论坛,2024,34(04):35-49.(期刊等级为北大核心,CSSCI扩展版)
附件列表
c2dc933b984aff9e77eeeac407e30b18.png

原图尺寸 38.59 KB

c2dc933b984aff9e77eeeac407e30b18.png

5d3f2da1609eee3f5a78d80cf5793857.png

原图尺寸 189.8 KB

5d3f2da1609eee3f5a78d80cf5793857.png

企业新质生产力数据

大小:76 Bytes

只需: RMB 58 元  马上下载

点击此处下载

二维码

扫码加我 拉你入群

请注明:姓名-公司-职位

以便审核进群资格,未注明则拒绝

栏目导航
热门文章
推荐文章

说点什么

分享

扫码加好友,拉您进群
各岗位、行业、专业交流群