全部版块 我的主页
论坛 经济学论坛 三区 微观经济学
2206 10
2011-09-26
harmon's unility function is U(x1,x2)=x1*x2,(x1乘以x2) ,his income is 1oo,the price of good 2 is p2=4,good 1 is priced as follows ,the first 15units cost 4 per unit and any additional units cose 2 per unit ,what consumption bundle does harmon choose????不知道怎么算,从哪里入手,,,,,请各位达人给小生一个解答过程吧,,,谢谢了!!!!!!!
二维码

扫码加我 拉你入群

请注明:姓名-公司-职位

以便审核进群资格,未注明则拒绝

全部回复
2011-9-26 22:26:01
顶呀,,,,
二维码

扫码加我 拉你入群

请注明:姓名-公司-职位

以便审核进群资格,未注明则拒绝

2011-9-26 22:52:04
不能沉呀,,,,
二维码

扫码加我 拉你入群

请注明:姓名-公司-职位

以便审核进群资格,未注明则拒绝

2011-9-27 15:47:08
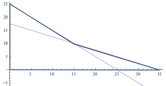
x2的价格是4,
x1的价格:当x1<=15时,价格是4;当x1>15时,价格是2。那么预算约束线就要分成两部来获得。
首先,当x1的购买不超过15时:
4x1+4x2<=100,即x1+x2<=25,0<=x1<=15;
当,x1的购买超过15时:
4x2+15*4+(x-15)*2<=100,即2x1+4x2<=70,15<x1<=35,
在x2-x1坐标中,就是两根直线围成的区域(是一个凹的四边形,不是凸集合)
ssss.PNG
由于可行区域是凹的,原来的常规解法是不适用的。针对x1讨论吧。
(1)当0<=x1<=15,约束是:x1+x2=25
u=x1x2=x1(-x1+25)=-(x1)^2+25x1
当x1=12.5时,有max:u=156.25,此时:x2=12.5
(2)当15<x1<=35,约束是:2x1+4x2=70
u=x1x2=x1(-0.5x1+17.5)
当x1=17.5时,有max:u=153.125,此时:x2=8.75
比较(1)(2)有:
当x1=12.5,x2=12.5,u=156.25这是消费者的均衡点。
二维码

扫码加我 拉你入群

请注明:姓名-公司-职位

以便审核进群资格,未注明则拒绝

2011-9-27 16:40:02
二维码

扫码加我 拉你入群

请注明:姓名-公司-职位

以便审核进群资格,未注明则拒绝

2011-9-28 00:05:28
andalis 发表于 2011-9-27 15:47
x2的价格是4,
x1的价格:当x115时,价格是2。那么预算约束线就要分成两部来获得。
首先,当x1的购买不超 ...
very good!!!thank you!!!
二维码

扫码加我 拉你入群

请注明:姓名-公司-职位

以便审核进群资格,未注明则拒绝

点击查看更多内容…
相关推荐
栏目导航
热门文章
推荐文章

说点什么

分享

扫码加好友,拉您进群
各岗位、行业、专业交流群